微信搜索关注"91考试网"公众号,领30元,获取公务员、事业编、教师等考试资料40G!
根据《事业单位公开招聘人员暂行规定》(人事部2005年6号令),《江苏省事业单位公开招聘人员办法》(苏办发[2011]46号),《苏州市事业单位公开招聘工作人员暂行办法》(苏办发[2011]27号),张家港市“港城英才计划”要求,为进一步加强师资队伍建设,提升基础教育水平,促进教育高位、优质、均衡发展,我市教育系统将面向社会公开招聘中小学特级教师6名。现就有关事项公告如下:
一、指导思想
按照德才兼备的要求,坚持公平、公正、择优的原则吸纳与引进人才,壮大我市名师队伍,促进区域教育的改革与发展。
二、招聘对象及人数
获得学前教育、中小学体育、小学数学、初中语文、初中英语、高中物理等学科的在职省特级教师,各1名。
三、招聘条件
1.热爱教育事业,具有良好的职业道德;有良好的团队合作意识和较强的开拓创新能力。
2.具有大学本科及以上学历,有深厚的专业功底,有较强的教育教学能力和教育科研能力;具有省特级教师称号,工作业绩突出,社会反响良好。
3.年龄不超过45周岁(1970年7月16日以后出生),具备正常履行职责的身体条件。
四、报名办法
(一)报名时间
2015年7月16日9:00~7月31日16:00(函寄报名截止日期以邮戳为准)。
(二)报名方式
1.现场报名。地点:张家港市杨舍镇老宅路8号,张家港市教育局801室人事监察科。所需材料:(1)《张家港市教育局公开招聘特级教师报名表》;(2)身份证、毕业证、学位证、教师资格证、教师专业技术任职资格证、现任职务证明及相关获奖证书等材料的原件及复印件、主要业绩材料等;(3)近期二寸免冠蓝底彩照1张。
2.函寄报名。通过特快专递等形式将函报材料寄至江苏省张家港市教育局人事监察科蒋老师,邮编:215600。所需材料:(1)《张家港市教育局公开招聘特级教师报名表》;(2)身份证、教师资格证、毕业证书、教师专业技术任职资格证、现任职务证明及相关获奖证书等材料的复印件、主要业绩材料等;(3)近期二寸免冠蓝底彩照1张。
(三)联系方式
联系人:蒋老师、丁老师,联系电话:0512~58222470、58155292,传真号码:0512~58122872。
五、资格审查
根据应聘人员提供的报名材料,市教育局组织专家进行资格审查,符合条件的人员进入面试。
六、面试
市教育局组织专家对面试人员进行考核,面试设合格分数线60分,面试成绩当场公布。按招聘职位数1:1的比例确定进入体检人员名单。面试时间、地点另行通知。
七、体检和考核(政审)
1.体检按修订后的《国家公务员录用体检通用标准(试行)》的有关规定执行。体检时间、地点另行通知。
2.根据招聘岗位要求,对体检合格人员进行考核(政审)。因体检、考核(政审)不合格出现缺额时,在报考面试合格分以上的人员中从高分到低分依次递补。
八、公示和录用
经资格审查、面试、体检、考核(政审)合格的人员,在张家港教育信息网(www.zjgedu.com.cn)进行公示,接受社会和考生监督,期限为7天。如有举报,要求举报者署名,实事求是地反映问题,并提供必要的调查线索。拟录用人员主动放弃录用资格的,在报考同一岗位的人员中,按面试成绩合格人员中从高分到低分依次递补。公示结束,放弃录用资格的,不再递补。经公示无异议后,办理录用手续。
九、待遇
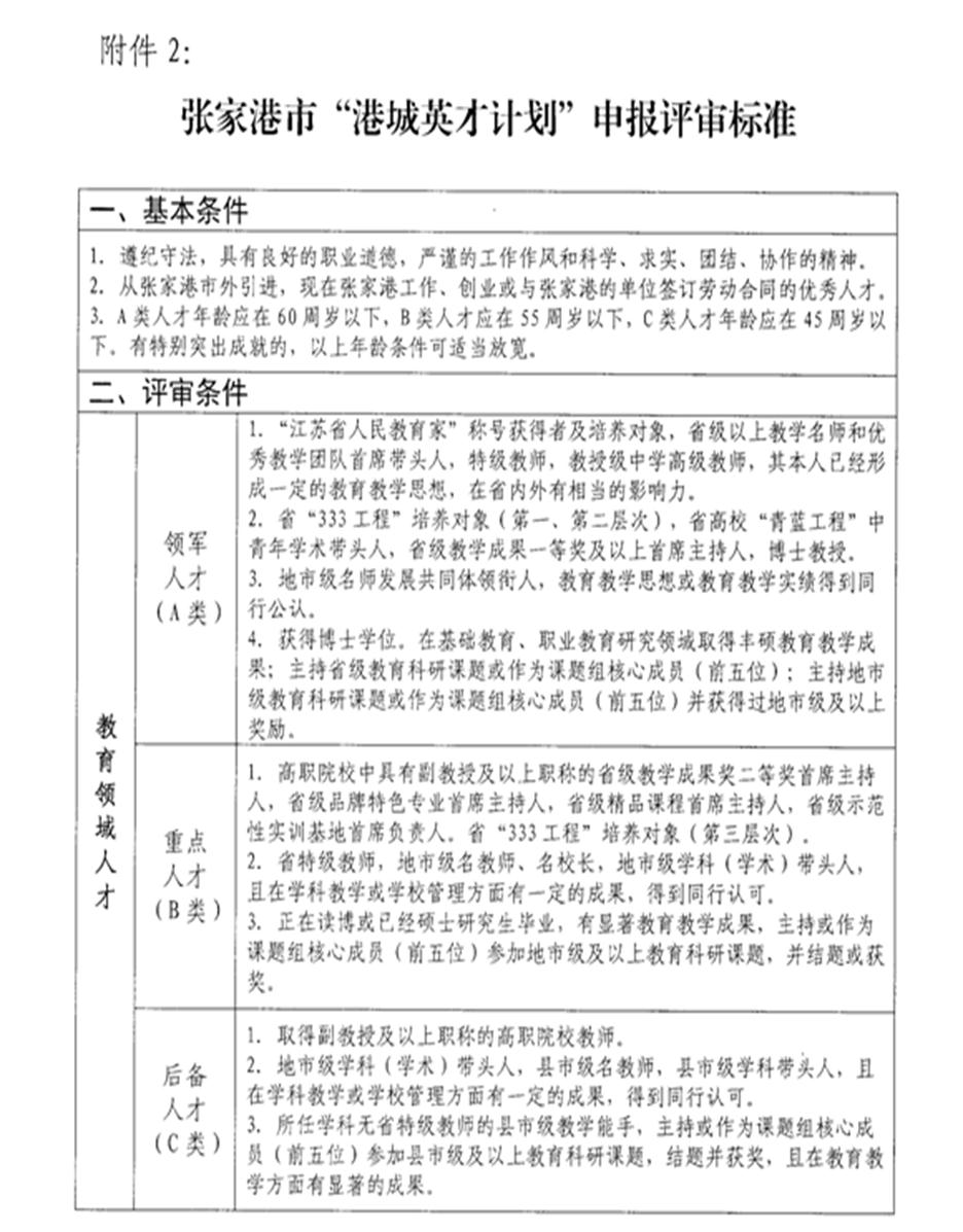
1.录用人员可参评“张家港市港城英才计划”,凡入选张家港市“港城英才计划”的,可享受生活资助(领军人才60万,重点人才40万,后备人才10万)。一般情况下,特级教师作为领军人才进行申报(评选条件详见附件2)。领军人才可优先入住人才公寓,三年内免收租金。
2.录用人员由市教育局根据本人意愿和本市实际情况安排工作,享受张家港市相应的骨干教师年度奖励津贴。教育局负责录用人员配偶的工作推荐,优先照顾子女就近入学。
十、纪律和监督
报名者所提供的材料必须齐全且真实有效。在整个招聘过程中,报考者凡有弄虚作假行为的,一经查实,取消报考和录用资格,责任由报考者自负。为便于社会监督,特设立监督举报电话:0512~58218898。
十一、本《公告》由张家港市教育局负责解释。政策咨询电话:0512~58222470。
原标题:2015年江苏省张家港市公开招聘特级教师公告
点击下载>>>
1.2015年张家港市招聘特级教师报名表.doc
附件1:
2015年张家港市公开招聘特级教师报名表
|
姓名 |
|
性别 |
|
民族 |
|
照片 |
|
|
现工作单位 |
|
职务 |
|
籍贯 |
|
|
|
党派 |
|
加入时间
时间 |
|
专业技术职称 |
|
|
|
取得称号、时间
及时间 |
|
身份证号码 |
|
|
|
学历
学位 |
第一学历 |
|
毕业院校及专业(时间) |
|
|
|
最高学历
学历 |
|
毕业院校及专业(时间) |
|
|
|
最高学位 |
|
毕业院校及专业(时间) |
|
|
|
家庭地址 |
|
邮编 |
|
手机 |
|
|
单位地址 |
|
邮编 |
|
电话 |
|
|
简
历
|
起讫年月 |
单 位 |
职 务 |
|
|
|
|
|
|
|
|
|
|
|
|
|
|
|
|
|
|
|
|
|
|
|
|
|
|
|
|
|
|
|
|
|
|
|
|
|
|
|
|
|
|
|
|
|
|
|
|
|
|
|
|
|
|
|
|
|
|
|
|
近三年奖惩情况 |
|
|
近三年课堂教学展示、发表论文专著情况 |
|
|
家庭
主要
成员
及社
会关
系 |
称谓 |
姓名 |
出生
年月 |
政治面貌 |
工作单位及职务 |
|
|
|
|
|
|
|
|
|
|
|
|
|
|
|
|
|
|
|
|
|
|
|
|
|
|
|
|
|
|
|
优势特长和聘用要求
应聘人签名:
年 月 日 |
注:1.“简历”从高中填起;2.“家庭主要成员及社会关系”包括配偶、子女、父母、岳父母(公婆)等;3.此表A4纸正反两面打印。
2.张家港市“港城英才计划”申报评审标准.doc

张家港市教育局
张家港市人力资源和社会保障局
2015年7月16日