根据《中共长沙市委长沙市人民政府关于全面深化新时代教师队伍建设改革的实施意见》(长发[2019]10号)和长沙市教育局、中共长沙市委机构编制委员会办公室、长沙市财政局、长沙市人力资源和社会保障局《关于印发<长沙市优秀教育人才引进实施细则>的通知》(长教发[2021]1号)精神,我校决定引进优秀骨干教师2名,现将有关事项公布如下。
一、学校简介
长沙市周南梅溪湖中学是由长沙市教育局于2014年创办的一所拥有初、高中的完全中学,创办周南梅溪湖映日学校、周南梅溪湖小学。学校位于有“长沙未来城市中心”之称的梅溪湖国际新城内,背倚岳麓山脉,东临桃花岭公园,南接梅溪湖CBD中心,北瞰梅溪湖,是一所藏在岳麓山中会呼吸的生态学府。学校占地118亩,投资超过3亿元,建筑面积5万多平方米,现有在校学生3415人,教职工290人,是一所高起点、高品质、高标准的国际化、现代化实验学校。学校传承周南创始人朱剑凡先生“毁家兴学”的精神和品质,精心打造以“梅花文化”为核心的校园文化,以梅言志,以梅励志,以梅树德,以梅铸魂,以高品质的校园文化引领学校的高品质发展,学校坚持“让每一位学生体验成功喜悦,让每一位学生拥有幸福未来”的办学理念,致力于把学生培养成“基础宽厚、素质全面、品行优秀、个性鲜明、精神富有、境界崇高”具有中国灵魂、世界眼光的现代人。
二、人才引进条件
岗位条件(请点击链接查看详情)
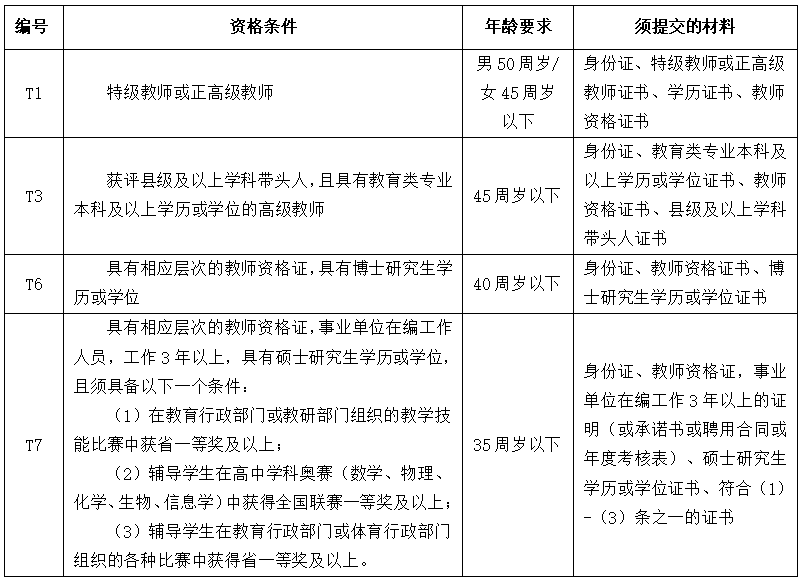
注:50周岁以下为
三、人才引进计划
|
序号 |
岗位名称 |
引进 职数 |
须具备的人才 引进条件 |
|
1 |
中学语文 |
1 |
T1或T3或T6或T7 |
|
2 |
高中物理 |
1 |
T1或T3或T6或T7 |
四、人才引进程序及报名提交材料
1、具有正高级教师职称或“特级教师”荣誉称号(男性年龄要求在50周岁以下、女性年龄要求在45周岁以下)、博士研究生学历(年龄要求在40周岁以下)人员的引进程序为:报名(含资格初审)、学校考核、资格复审、体检、考察(含审查档案、资格终审)、办理人才引进人事手续,其中报名(含资格初审)、学校考核由我校组织实施。报考人员将本人符合本次人才引进条件所需证件证书(见第二条人才引进计划中须提交的材料),身份证双面照片、资格证件照片和附件《长沙市教育局直属学校引进优秀骨干教师信息表》电子稿及照片,所有报名材料统一生成压缩包、文件名备注岗位名称加真实姓名后发到邮箱csznmxhzx@163.com,考核具体时间我校将另行通知。
我校随时接受符合编号T1或T6资格条件的优秀骨干教师提交材料和《信息表》;在查看材料资格初审后,将联系优秀骨干教师并确定考核等事宜。
2、其他优秀骨干教师的引进程序为:报名(含资格初审)、学校考核、资格复审、市教育局集中考核、体检、考察、资格终审、办理人才引进人事手续,其中报名(含资格初审)、学校考核由我校组织实施。报考人员应于
五、相关待遇
引进的优秀人才由市委编办、市人力资源和社会保障局、市教育局三部门严格把关,直接办理人事编制手续。引进的优秀人才在配偶就业服务、入住教师公寓、子女入学等相关待遇按长教发[2021]1号文件规定执行。
六、联系方式
联系电话:0731-89660868(工作日上午8:30至11:30、下午2:30至5:30)
联系人:傅老师、潘老师
学校地址:湘江新区梅溪湖国际新城映日路1188号
学校网站:www.znmxh.cn
学校微信公众号:znmxhzx
相关附件下载
信息来源于网络,如有变更请以原发布者为准。
来源链接:
https://mp.weixin.qq.com/s/RPLJ5movfuYBOWfa6s2LlA




考试问吧





