设为首页
加入收藏
考试招聘
成绩查询
考试问吧
考试题库
各地导航
在线留言
关注微信
招考公告
招考公告
事业单位招聘
高校教师招聘
中小学招聘
卫生系统招聘
银行招聘
政府部门招聘
公务员考试
政策法规
政策法规
报考指南
时事政治
时事政治
申论热点
考试题库
历年真题
历年真题
各地真题导航
事业单位笔试
事业单位面试
教师招聘真题
卫生系统真题
银行招聘真题
公务员真题
考试题库
考试题库
公共基础知识
事业单位真题
申论热点
时事政治
县市导航
县市导航
教师招聘
教师招聘
高校招聘
中小学招聘
教师招聘真题
教师招聘题库
教师报考指南
教师资格考试
卫生系统
卫生系统
卫生招聘公告
卫生招聘真题
卫生招聘面试
卫生系统题库
卫生招聘政策
卫生招聘辅导
银行招聘
银行招聘
银行招聘信息
银行招聘真题
银行面试真题
银行考试题库
银行考试辅导
银行考试经验
其他考试
其他考试
公务员招考
政府部门招聘
村官招考
银行招聘
招警考试
企业招聘
三支一扶
全部考试
事业单位考试省级导航
全国
A
安徽
B
北京
C
重庆
F
福建
G
广东
广西
甘肃
贵州
H
河南
河北
湖南
湖北
黑龙江
海南
J
江苏
江西
吉林
L
辽宁
N
内蒙古
宁夏
Q
青海
S
山东
山西
陕西
四川
上海
T
天津
X
新疆
西藏
Y
云南
Z
浙江
更详细省市县级导航
事业单位招聘专用题库
事业单位考试历年真题
真题+讲义=免费
事业单位考试大纲必考点、题库高频试题汇总-压中真题已成为一种习惯
习主席重要讲话
"十四五"规划
2017一号文件
十八大报告
十八届五中全会
中国政府与政治
马哲
毛概
邓论和三个代表
科学发展观
法理学与宪法
公文写作
公务员法
管理常识
行政法
经济
经济常识
经济法
科技生活
民法
人文历史
商法
社会公德
事业单位知识
宪法
刑法
政治经济学
中共党史
中国特色社会主义
定义判断
片段阅读
数学运算
选词填空
地形地势
高科技产业
工业
海洋资源
行政区划
河流湖泊
疆域
交通运输业
民族
农业
气候
人口
水资源
土地资源
自然资源
时事政治
当前位置:
91考试网
->
考试资讯
->
公务员考试
->
事业单位
->
事业单位考试真题
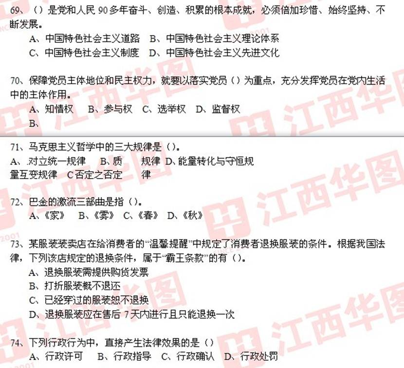
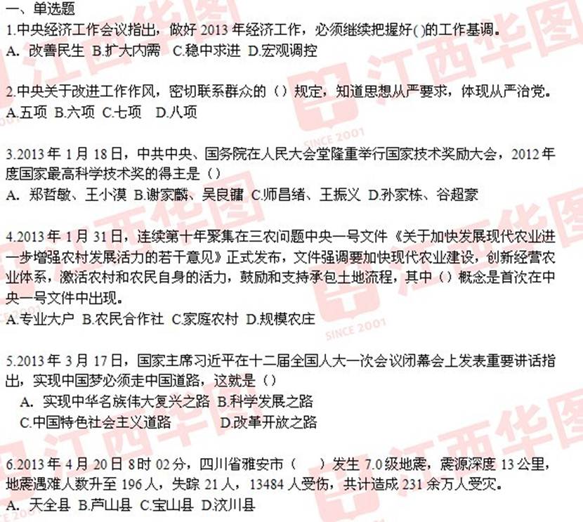
2013年江西省抚州事业单位考试真题
2015-02-25 21:57:04 来源:91考试网 作者:www.91exam.org 【
大
中
小
】
微信搜索关注"91考试网"公众号,领30元,获取公务员、事业编、教师等考试资料40G!
微信
QQ空间
新浪微博
腾讯微博
QQ好友
天涯社区
打印
复制网址
分享到:
Tags:
【
大
中
小
】【
打印
】
【
繁体
】 【
关闭
】 【
返回顶部
】
下一篇
:
2013江西省直事业单位考试历年..
相关栏目
事业单位时事政治
事业单位政策法规
事业单位招考指南
事业单位招考公告
事业单位面试真题
事业单位职位表
事业单位考试题库
事业单位考试真题
网站客服QQ: 960335752 - 14613519 - 791315772