设为首页    加入收藏

事业单位考试省级导航

全国 A安徽 B北京 C重庆 F福建 G广东 广西 甘肃 贵州 H河南 河北 湖南 湖北 黑龙江 海南 J江苏 江西 吉林 L辽宁 N内蒙古 宁夏 Q青海 S山东 山西 陕西 四川 上海 T天津
     X新疆 西藏 Y云南 Z浙江 更详细省市县级导航 事业单位招聘专用题库 事业单位考试历年真题 真题+讲义=免费

事业单位考试大纲必考点、题库高频试题汇总-压中真题已成为一种习惯

习主席重要讲话 "十四五"规划 2017一号文件 十八大报告 十八届五中全会 中国政府与政治 马哲 毛概 邓论和三个代表 科学发展观 法理学与宪法 公文写作 公务员法 管理常识 行政法 经济 经济常识 经济法 科技生活 民法 人文历史 商法 社会公德 事业单位知识 宪法 刑法 政治经济学 中共党史 中国特色社会主义 定义判断 片段阅读 数学运算 选词填空 地形地势 高科技产业 工业 海洋资源 行政区划 河流湖泊 疆域 交通运输业 民族 农业 气候 人口 水资源 土地资源 自然资源 时事政治

2013吉安下半年市直事业单位笔试真题答案解析
2015-06-09 00:34:00 来源:91考试网 作者:www.91exam.org 【
微信搜索关注"91考试网"公众号,领30元,获取公务员、事业编、教师等考试资料40G!

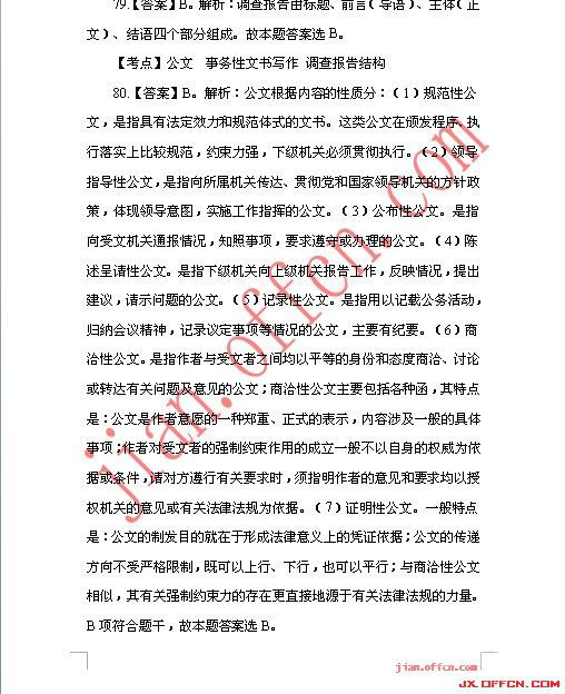
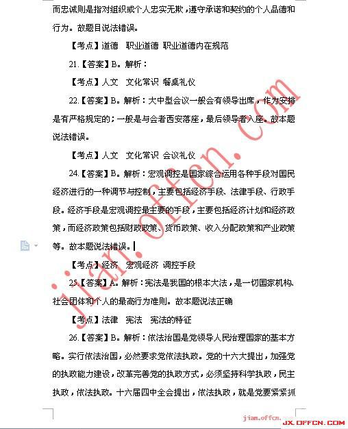
2013_吉安_下半年市直事业单位_笔试真题_答案解析_jx.^
2013_吉安_下半年市直事业单位_笔试真题_答案解析_jx.^
2013_吉安_下半年市直事业单位_笔试真题_答案解析_jx.^
2013_吉安_下半年市直事业单位_笔试真题_答案解析_jx.^
2013_吉安_下半年市直事业单位_笔试真题_答案解析_jx.^
2013_吉安_下半年市直事业单位_笔试真题_答案解析_jx.^
2013_吉安_下半年市直事业单位_笔试真题_答案解析_jx.^
2013_吉安_下半年市直事业单位_笔试真题_答案解析_jx.^
2013_吉安_下半年市直事业单位_笔试真题_答案解析_jx.^
2013_吉安_下半年市直事业单位_笔试真题_答案解析_jx.^

2013_吉安_下半年市直事业单位_笔试真题_答案解析_jx.^
2013_吉安_下半年市直事业单位_笔试真题_答案解析_jx.^
2013_吉安_下半年市直事业单位_笔试真题_答案解析_jx.^
2013_吉安_下半年市直事业单位_笔试真题_答案解析_jx.^
2013_吉安_下半年市直事业单位_笔试真题_答案解析_jx.^
2013_吉安_下半年市直事业单位_笔试真题_答案解析_jx.^
2013_吉安_下半年市直事业单位_笔试真题_答案解析_jx.^
2013_吉安_下半年市直事业单位_笔试真题_答案解析_jx.^
2013_吉安_下半年市直事业单位_笔试真题_答案解析_jx.^

2013_吉安_下半年市直事业单位_笔试真题_答案解析_jx.^
2013_吉安_下半年市直事业单位_笔试真题_答案解析_jx.^
2013_吉安_下半年市直事业单位_笔试真题_答案解析_jx.^
2013_吉安_下半年市直事业单位_笔试真题_答案解析_jx.^
2013_吉安_下半年市直事业单位_笔试真题_答案解析_jx.^
2013_吉安_下半年市直事业单位_笔试真题_答案解析_jx.^
2013_吉安_下半年市直事业单位_笔试真题_答案解析_jx.^
2013_吉安_下半年市直事业单位_笔试真题_答案解析_jx.^
2013_吉安_下半年市直事业单位_笔试真题_答案解析_jx.^
2013_吉安_下半年市直事业单位_笔试真题_答案解析_jx.^
2013_吉安_下半年市直事业单位_笔试真题_答案解析_jx.^
2013_吉安_下半年市直事业单位_笔试真题_答案解析_jx.^
2013_吉安_下半年市直事业单位_笔试真题_答案解析_jx.^
2013_吉安_下半年市直事业单位_笔试真题_答案解析_jx.^
2013_吉安_下半年市直事业单位_笔试真题_答案解析_jx.^



Tags:事业单位 招聘 考试 真题
】【打印繁体】 【关闭】 【返回顶部
下一篇2014年下半年江苏省事业单位真题..

网站客服QQ: 960335752 - 14613519 - 791315772