微信搜索关注"91考试网"公众号,领30元,获取公务员、事业编、教师等考试资料40G!
中国社科院哲学研究所根据本所学科建设和人才队伍建设的需要,现拟面向国内外知名高校和研究机构公开招聘若干名专业技术人才,招聘类型包括留学归国博士、出站博士后以及京内在职从事相关专业研究的高层次人才。具体招聘条件和要求如下:
一、基本条件
1.遵守我国宪法和法律;
2.坚持正确的政治方向和学术方向,具有良好的学风、道德修养和职业操守;
3.具备岗位所需的专业能力或技能条件;
4.身心健康,适合岗位需求,保证聘期内全职在所工作;
5.年龄一般在40周岁以下;
6.应聘研究岗位者须具有较高的学术造诣,在国内或国外相关领域知名学术刊物上发表过有一定影响的学术论文,有一定的学术知名度和影响力。
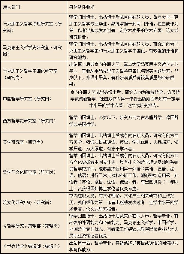
二、用人部门具体要求
见附件。
三、报名所需材料
1.个人求职简历(纸质版和电子版),要求详细介绍本人基本情况、学习和工作经历、求职意向和联系方式;
2.应聘研究岗,需提交研究学术代表作3篇(纸质版和电子版),要求须有一篇是博士学位论文,出站博士后除博士学位论文外还须有一篇博士后出站报告;
应聘编辑岗,需提交学术代表作2篇(纸质版和电子版)及两篇编辑稿件花脸稿,代表作要求须有一篇是博士学位论文,出站博士后除博士学位论文外还须有一篇博士后出站报告;如没有编辑工作经验者,参照研究
岗提交资料。
3.两名同行专家的推荐意见书(纸质版),硕士学位获得者的推荐专家其中一名须为本人硕士导师,博士学位获得者的推荐专家其中一名须为本人博士导师,出站博士后的推荐专家其中一名须为本人的博士后合作导师;
4.户口本、身份证、学位和学历证书、职业资格证、外语水平证书、获奖证书、荣誉称号证书、主持或参与重要研究项目的立项书复印件(纸质版)。
四、报名时间
本次招聘报名截止日期为2017年9月15日。[page]
五、招聘程序
1.初审:对报名求职人员的应聘条件和资格进行审核,相关研究室对求职人员进行初步考核;
2.外语考试:电话和邮件通知通过初审的人员进行外语笔试和口试;
3.专业面试:专业面试与外语考试同步进行,分自我陈述和答辩两个环节。专业面试由所学术委员会负责;
4.考察:对通过考试的应聘人员,在思想政治表现、道德品质、业务能力、工作业绩等方面进行考察,并在原单位一定范围征求意见、查阅本人档案等;
5.体检:通过考试的应聘人员到“北京同仁医院”进行体检;
6.所党委集体研究确定拟招聘候选人员名单,并上报院依次填入划线部分最恰当的一项是_____
A: 集体 虚幻 千载难逢
B: 合作 遥远 遥不可及
C: 批量 稀罕 必不可少
D: 专门 离奇 不可替代
参考答案: C
本题解释:正确答案是 C人事教育局审核;
7.拟招聘候选人员参加院人才引进专家评审,主要方式为“现场答辩评审”;
8.根据院里的评审结果办理后续聘用手续。
六、联系方式
地址:北京市东城区建国门内大街5号科研楼913中国社会科学院哲学研究所人事处;
邮政编码:100732;报名材料请用中国邮政或EMS邮寄。
电子邮箱:zxsrsc@126.com;
联系电话:010-85195504;联系人:妮莎。
原标题:中国社会科学院哲学研究所2017年度(第二批)招聘启事
点击下载>>>
中国社会科学院哲学研究所招聘用人部门具体要求.zip
中国社会科学院哲学研究所
2017年8月2日