微信搜索关注"91考试网"公众号,领30元,获取公务员、事业编、教师等考试资料40G!
中国科学院武汉病毒研究所于1956年成立,是专业从事病毒学、病毒病理学和病毒技术的研究机构,目前已取得一系列原创性成果和科学贡献。病毒所具备良好的学术环境和一流的研究设施,拥有病毒学国家重点实验室、武汉国家生物安全(四级)实验室(武汉P4实验室)和亚洲最大的中国病毒资源保藏中心。近年来,武汉病毒所不断加大国际合作力度,与一系列国际知名大学和科研机构建立了良好、稳定的合作关系,并被科技部授予国家级国际合作研究中心。目前,我们承建的“中国科学院生物安全大科学研究中心”将针对新发病原,开展病原生物学、传染病防控和生物风险防范等方面的基础研究和应用研究,强化核心生物技术、工程科技和新材料科技等的融合,形成具有国际先进水平的创新研发团队,在新发病原微生物的致病机理、生物安全防护技术和生物威胁预测等方面取得突破,为保障国家人口健康、维护国家安全和促进经济社会可持续发展提供强有力的科技支撑。现面向社会公开诚聘以下人才:(见附件)
二、人事管理及福利待遇
所聘人员的人事、工资、保险、福利等参照国家、中国科学院对事业单位的相关规定,以及我所制定的规章制度执行。
三、材料准备
1.请填写《中国科学院武汉病毒研究所应聘人员申请表》(点击可下载),申请表格的本人签名部分,需本人亲自签名(扫描签字件或纸质版申请材料邮寄),打印签名无效。邮寄地址:武汉市武昌区小洪山中区44号,中国科学院武汉分院行政大楼419,组织人事处。同时请将个人应聘简历及相关附件证明材料(学历学位证书、获奖证书、发表文章、相关专业技术资格证书等合并成一个PDF文件),以“姓名+应聘部门+应聘岗位”的格式发至邮箱:gaodan@wh.iov.cn;及学科组/部门指定邮箱。
2.初审资格通过后,将电话或短信通知应聘者参加面试;如初审未通过者,将不再另行通知。
3.面试人员需准备答辩PPT,应聘助理研究员岗位的答辩时间为8分钟,其余岗位的答辩时间为6分钟。内容包括:①个人履历及学习工作经历介绍;②主要工作业绩;③对应聘岗位的认识及自身优势;④拟上岗后的工作计划。
四、报名方式
请将报名材料发至人事处邮箱gaodan@wh.iov.cn;以及学科组/部门指定邮箱(请见上表)。
五、联系方式:
中国科学院武汉病毒研究所组织人事处
单位地址:武汉市武昌小洪山中区44号
邮政编码:430071
联系电话:027-87199145
E-mail:gaodan@wh.iov.cn(组织人事处)
六、报名截止时间:
人员招满为止。
原标题:武汉病毒所2017年第一季度集中招聘启事
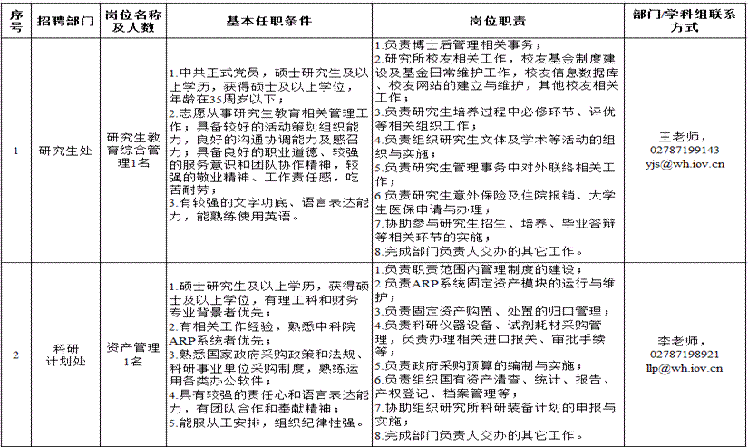
点击下载>>>
2017年第一季度武汉病毒所集中招聘岗位表.docx

Better pay the butcher than the doctor. 花钱看病不如出钱买肉。
All the weapons of war will not arm fear. 任何武器都武装不了恐惧。