微信搜索关注"91考试网"公众号,领30元,获取公务员、事业编、教师等考试资料40G!
中国社科院哲学研究所根据本所学科建设和人才队伍建设的需要,2017年拟面向国内外知名高校和研究机构公开招聘6名专业技术人才,招聘类型和名额包括京内生源高校应届硕士毕业生1名,京外生源高校应届博士毕业生1名,留学归国博士、出站博士后以及京内在职从事相关专业研究的高层次人才共4名。具体招聘条件和要求如下:
一、基本条件
1.遵守我国宪法和法律;
2.坚持正确的政治方向和学术方向,具有良好的学风、道德修养和职业操守;
3.为人诚实厚道,团队合作意识和责任意识强。
4.身心健康,适合岗位需求,保证聘期内全职在所工作;
5. 具备岗位所需的专业能力或技能条件;
6.年龄一般在40周岁以下,应届博士毕业生年龄不超过35周岁,应届硕士毕业生年龄不超过28岁;
7.应聘研究岗位者须具有较高的学术造诣,在国内外相关领域知名学术刊物上发表过有一定影响的学术论文,有一定的学术知名度和影响力;
8.京外生源应届毕业生户口进京按国家及北京市有关规定执行。
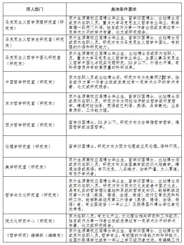
二、用人部门具体要求(附件)
三、报名所需材料
1.个人求职简历(纸质版和电子版),要求详细介绍本人基本情况、学习和工作经历、求职意向和联系方式;
2.应聘研究岗,需提交研究学术代表作3篇(纸质版和电子版),要求须有一篇是博士学位论文,出站博士后除博士学位论文外还须有一篇博士后出站报告;
应聘编辑岗,需提交学术代表作2篇(纸质版和电子版)及两篇编辑稿件花脸稿,代表作要求须有一篇是博士学位论文,出站博士后除博士学位论文外还须有一篇博士后出站报告;如没有编辑工作经验者,参照研究岗提交资料。
应聘科辅岗,需提交代表作2篇(纸质版和电子版),要求须有一篇是硕士学位论文。
3.两名同行专家的推荐意见书(纸质版),硕士学位获得者的推荐专家其中一名须为本人硕士导师,博士学位获得者的推荐专家其中一名须为本人博士导师,出站博士后的推荐专家其中一名须为本人的博士后合作导师;
4.户口本、身份证、学位和学历证书、职业资格证、外语水平证书、获奖证书、荣誉称号证书、主持或参与重要研究项目的立项书复印件(纸质版)。
四、报名时间
本次招聘报名截止日期为2017年4月5日。个别岗位如未招到合适人选,下半年将继续接受报名(毕业生除外),报名最迟日期为2017年9月1日。
五、招聘程序
1.初审:对报名求职人员的应聘条件和资格进行审核,相关研究室对求职人员进行初步考核;
2.外语考试:电话和邮件通知通过初审的人员进行外语笔试和口试;
3.专业面试:专业面试与外语考试同步进行,分自我陈述和答辩两个环节。专业面试由所学术委员会负责;
4.考察:对通过考试的应聘人员,在思想政治表现、道德品质、业务能力、工作业绩等方面进行考察,并在原单位一定范围征求意见、查阅本人档案等;
5.体检:通过考试的应聘人员到“北京同仁医院”进行体检;
6.审核:所党委集体研究确定拟招聘候选人员名单,并上报院人事教育局审核;
7.答辩:拟招聘候选人员参加院人才引进专家评审,主要方式为“现场答辩评审”;
8.聘用:根据院里的评审结果办理后办理聘用手续。
六、联系方式
地址:北京市东城区建国门内大街5号科研楼913中国社会科学院哲学研究所人事处;
邮政编码:100732;报名材料请用中国邮政或EMS邮寄。
电子邮箱:zxsrsc@126.com;
联系电话:010-85195504;联系人:妮莎。
原标题:中国社会科学院哲学研究所2017年度招聘公告
点击下载>>>
2017年度中国社会科学院哲学研究所招聘用人部门具体要求.doc


中国社会科学院哲学研究所
2017年3月8日
In our expenditure the item that costs most is time. 在我们的消费中,时间是最昂贵的一项.
Friends may meet, but mountains never greet. 山与山不会点头,人与人却能交友.