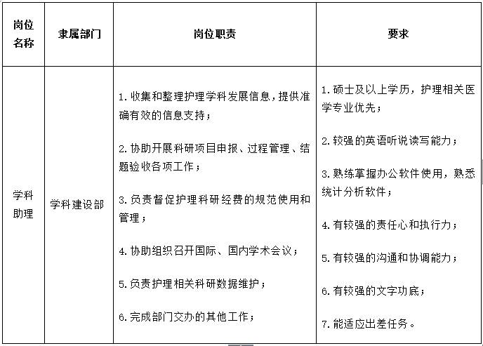
我院学科建设部因工作需来源:91考试网 91exam.org要,现公开招聘学科助理1人:(见附件)
报名方式:请有意向且符合条件者,于 2017年8月31日前,将个人简历发送至hxyyrs@163.com,进行报名。邮件标题和个人简历命名格式“应聘学科助理-姓名”
联系电话:85421969
原标题:学科建设部招聘启事
点击下载>>>
学科建设部招聘岗位表.docx

人力资源部
We must set the example but that doesn't mean we must follow it. 我们必须树立起榜样,但这并不意味着我们必须照办。
Better to ask the way than go astray. 问路总比迷路好.