设为首页
加入收藏
考试报名
成绩查询
考试问吧
历年真题
各地导航
在线留言
关注微信
自考报名
自考报名
历年真题
历年真题
报考指南
报考指南
自考经验
自考经验
模拟试题
模拟试题
教材大纲
教材大纲
成绩查询
成绩查询
自考政策
自考政策
学位实践
学位实践
返回首页
返回首页
公务员招考
政府部门招聘
村官招考
银行招聘
招警考试
选调生考试
三支一扶
全部考试
自学考试省级导航
全国
A
安徽
B
北京
C
重庆
F
福建
G
广东
广西
甘肃
贵州
H
河南
河北
湖南
湖北
黑龙江
海南
J
江苏
江西
吉林
L
辽宁
N
内蒙古
宁夏
Q
青海
S
山东
山西
陕西
四川
上海
T
天津
X
新疆
西藏
Y
云南
Z
浙江
历年真题分类检索
当前位置:
91考试网
->
考试资讯
->
学历类考试
->
自考
->
自考历年真题
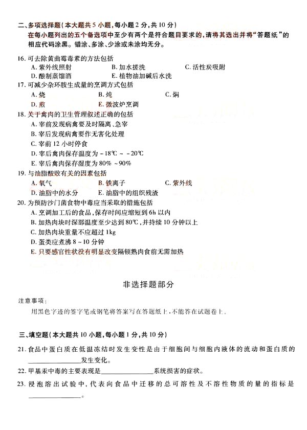
全国2014年10月自学考试《食品卫生学》真题(完美word版)(三)
2015-02-20 18:06:28 来源:91考试网 作者:www.91exam.org 【
大
中
小
】
首页
上一页
1
2
3
4
下一页
尾页
3
/4/4
QQ空间
新浪微博
百度空间
腾讯微博
天涯社区
搜狐微博
人人网
网易微博
我的淘宝
更多
Tags:
自学考试
历年真题
【
大
中
小
】【
打印
】
【
繁体
】 【
关闭
】 【
返回顶部
】
上一篇
:
没有了
下一篇
:
浙江省2012年7月自学考试人体解剖..
相关栏目
自考资讯
自考经验
自考历年真题
自考模拟题
自考报考指南
网站客服QQ: 960335752 - 14613519 - 48225117