1、选择题 关于车拉马、马拉车?的问题,下列说法中正确的是( )
A.马拉车不动,是因为马拉车的力小于车拉马的力
B.马拉车前进,是因为马拉车的力大于车拉马的力
C.马拉车不论车动还是不动,马拉车的力的大小总是等于车拉马的力的大小
D.马拉车不动或车匀速前进时,才是马拉车的力与车拉马的力大小相等
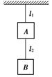
2、选择题 如图所示,用质量不计的轻细绳l1和l2将A、B两重物悬挂起来,下列说法正确的是( )

图3-4-9
A.l1对A的拉力和l2对A的拉力是一对平衡力
B.l2对A的拉力和l2对B的拉力是一对作用力与反作用力
C.l1对A的拉力和A对l1的拉力是一对平衡力
D.l2对B的拉力和B对l2的拉力是一对作用力和反作用力
3、选择题 在研究牛顿第三定律的实验中,用两个力传感器对拉,传感器显示出两个力的变化情况,如图所示,由此实验不能得出的结论是(? )

A.两个力大小总是相等
B.两个力方向总是相反
C.两个力大小的变化情况相同
D.两个传感器均处在平衡状态下
4、选择题 一本书静止在水平桌面上。桌面对书的支持力的反作用力是( ? )
A.书对桌面的压力
B.书对地球的吸引力
C.地球对书的吸引力
D.地面对桌子的支持力
5、选择题 下列说法正确的是( )
A.凡是大小相等、方向相反、作用在同一物体上的两个力必定是一对作用力和反作用力
B.凡是大小相等、方向相反、分别作用在两个物体上的两个力必定是一对作用力和反作用力
C.凡是大小相等、方向相反、作用在同一直线上且分别作用在两个物体上的两个力必定是一对作用力和反作用力
D.相互作用的一对力究竟称哪一个力是反作用力是任意的