高考省级导航

全国 A安徽 B北京 C重庆 F福建 G广东 广西 甘肃 贵州 H河南 河北 湖南 湖北 黑龙江 海南 J江苏 江西 吉林 L辽宁 N内蒙古 宁夏 Q青海 S山东 山西 陕西 四川 上海 T天津
     X新疆 西藏 Y云南 Z浙江

高考地理高频试题、高中地理题库汇总-压中真题已成为一种习惯

地球与地图 地球 地图: 地图的基本知识 等值线图 宇宙中的地球 宇宙环境: 地球是太阳系中 太阳对地球的影响 地球运动及其地理意义: 地球运动的地理意义 地球的圈层结构 宇宙探测 人类认识的宇宙 物质运动和能量交换 地壳物质循环 内力作用与地貌 大气的热状况 大气受热过程 大气运动 全球气压带 常见的天气系统 气候类型及其判断 大气的圈层结构 水的运动 陆地上水体 世界洋流分布 水资源利用 整体性和差异性 自然环境 地理环境的整体性: 自然地理要素 地域分异规律 陆地自然带 自然对人类影响 地表形态对聚落及交通 全球气候变化 资源对人类生存: 自然资源的分布和利用 自然灾害发生 人口与城市 人口与地理环境: 人口增长与人口问题 人口迁移 人口分布 人口性别 城市与地理环境: 城市的空间结构 城市化的过程和特点 城市的区位因素 地域文化 生产活动 农业生产活动 农业区位因素 农业地域类型 工业生产 工业区位因素 传统工业区和新兴工业区 交通运输 现代交通运输方式 交通运输线路 交通运输布局 城市交通的特点 商业中心和国际贸易 区域可持续发展 区域工业化 区域农业生产 人类与地理环境 人地关系思想 主要环境问题 可持续发展 区域地理环境 地理信息技术的应用 遥感(RS) 全球定位系统 地理信息系统 区域生态环境的建设 荒漠化的防治 水土流失的治理 森林的开发和保护 区域地理 世界地理 世界分区地理 中国地理 中国地理概况 中国的河流和湖泊 中国的农业和工业 中国的天气和气候 中国的自然资源 中国区域差异 东部季风区 国土整治 选修部分 宇宙与地球 太阳系和地月系 海洋地理 海洋和海岸带 海洋环境问题 海洋开发 海洋权益 旅游地理 旅游活动设计 旅游景观的欣赏 旅游与区域发展 旅游资源的类型与分布 旅游资源的综合评价 文化景观 文明旅游 城乡规划 自然灾害与防治 自然灾害与环境 主要自然灾害 自然灾害 防灾与减灾 环境保护 资源问题 生态环境保护 生态问题 环境污染与防治 环境与环境问题 环境管理 环境与发展问题 地理信息技术应用 3S技术综合应用 地图与遥感 综合专题

高考地理知识点总结《宇宙中的地球》在线测试(2017年最新版)(十)
2017-09-25 15:55:06 来源:91考试网 作者:www.91exam.org 【
微信搜索关注"91考试网"公众号,领30元,获取公务员、事业编、教师等考试资料40G!

1、单选题  读太阳直射点在地表的年运动轨迹图,回答题。
1.秋分日(9月23日)太阳直射点的位置是2.当太阳直射点自a向b移动的过程中,下列现象不可信的是
A.a
B.b
C.c
D.d
E.悉尼昼长夜短
F.且夜渐长
G.全球气压带风带向北移动
H.我国冬季风活动频繁
I.我国北方河流进入汛期


参考答案:1. B
2. D


本题解析:1.试题分析:
秋分日(9月23日)太阳直射点位于赤道且正向南运动。阅读上图可知左图中观测到的地球自转方向为顺时针,表明图示半球为南半球,b点位置太阳直射点位于赤道且此后太阳直射点向南运动。表明b点是北半球秋分日(9月23日)太阳直射点的位置。故B为正确选项。
考点:本题考查太阳直射点的位置。
点评:该题难度一般,属于基础能力性题目,主要考查同学们读太阳直射点在地表的年运动轨迹图对太阳直射点位置的认知能力。
2.试题分析:根据图中信息可知,a位于南回归线上,b位于赤道,所以当太阳直射点自a向b移动的过程中,全球气压带风带向北移动,由于太阳直射点在南半球且向北移动,所以悉尼昼长夜短,且夜渐长,北半球此时是冬季,我国冬季风活动频繁,故我国北方河流进入汛期不可信。
考点:本题考查太阳直射点处于某位置时的相关地理事象。
点评:该题难度一般,属于基础能力性题目,主要考查同学们对太阳直射点处于某位置时相关地理事象的认知能力。


本题难度:困难



2、单选题  下图为地球圈层结构示意图。一般认为,岩浆的主要发源地是(   )

A.软流层
B.下地幔
C.图中D层
D.图中G层


参考答案:A


本题解析:软流层被认为是岩浆的主要发源地。
考点:地球的内部结构。


本题难度:简单



3、单选题  图为南美洲部分地区图。读图回答题。
1.第34届达喀尔拉力赛于2012年1月在南美三国举行,比赛路线沿途最主要的景观可能是2.关于比赛路线沿线地理事物的叙述,正确的是3.北京时间2012年6月7日12时05分,智利发生6.0级地震,丙处为震中位置。此次地震
A.雪山
B.密林
C.荒漠
D.草原
E.利马地区自然带的形成受地形因素影响
F.甲地沿岸渔场与北海道渔场的成因相同
G.乙地的自然带分布体现经度地带性规律
H.马德普拉塔受到沿岸洋流影响增温增湿
I.处于太平洋板块与美洲板块交界处
G.发生在环太平洋火山地震带上
甲乙两地烈度相同、震级不同
引发海啸、风暴潮等次生灾害


参考答案:1. C
2. D
3. B


本题解析:试题分析:
1.由图可知,第34届达喀尔拉力赛比赛路线受秘鲁寒流的影响,沿途最主要的景观应为荒漠,故选C。
2.关于比赛路线沿线地理事物的叙述,
A.利马地区自然带的形成受秘鲁寒流影响,故A错。
B.甲地沿岸渔场是受秘鲁寒流(上升补偿流)影响形成的,而北海道渔场的成因是寒暖流交汇形成的。故B错。
C.乙地为山地,其自然带分布体现垂直地带性规律。故C错。
D.马德普拉塔受到沿岸洋流巴西暖流的影响增温增湿,D对。
3.智利发生6.0级地震,丙处为震中位置。此次地震
A.处于南极洲板块与美洲板块交界处,故A错。
B.根据位置可知,此次地震发生在环太平洋火山地震带上,故B对。
C.甲乙两地烈度不同、震级相同。故C错。
D.此次地震震中在陆地上,不会引发海啸、风暴潮等次生灾害,故D错。
考点:本题组涉及的考点有自然带成因、洋流分布、自然灾害等。
点评:本题组难度较大,涉及的知识点多,综合性强,这需要学生熟悉区域地理知识,有较高的地理功底。
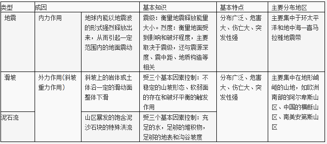
【知识小结】主要的地质灾害.


本题难度:困难



4、单选题  电视新闻上常见巴勒斯坦总统阿拉法特等中东国家领导人,他们往往头上围着头巾,有的身着长袍。据此回答问题。1.你认为这种服装是2.你认为这种服装可以起的作用是
A.民族传统服装的象征
B.一种军装
C.完全是个人的爱好
D.国际上流行的装饰
E.遮风挡雨
F.遮阳挡风
G.保暖御寒
H.抵御风雪


参考答案:1. A
2. B


本题解析:本题考查世界区域地理。
1.材料反映了阿拉伯民族惨痛服饰;
2.西亚地区多为干旱地区,沙漠广布,光照强,故故头巾和长袍的主要作用是遮阳和挡风沙。


本题难度:简单



5、单选题  岩石圈的下界在
A.莫霍界面
B.古登堡界面
C.软流层上界
D.下地幔上界


参考答案:C


本题解析:试题解析:岩石圈包括地壳和上地幔的顶部,即软流层以上位置。
考点:本题考查地球的圈层结构


本题难度:困难



】【打印繁体】 【关闭】 【返回顶部
下一篇高中地理知识点复习《地球运动及..

网站客服QQ: 960335752 - 14613519 - 791315772