微信搜索关注"91考试网"公众号,领30元,获取公务员、事业编、教师等考试资料40G!
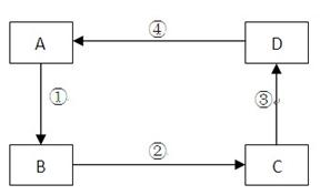
1、综合题 读下图,回答问题(8分)

(1)若此图表示三圈环流中的中纬环流,B、C在近地面,A、D在高空,箭头表示空气流动方向,则B地是 (气压带或风带),②是 (气压带或风带),受B与②交替控制的气候类型是 ,所对应的自然带是 。(2分)
(2)若此图表示的是海陆间水循环,B、C在近地面,A、D在高空,则B、C两地表示海洋的是 ,可表示的我国东南季风序号是 。(2分)
(3)若此图用于表示地壳物质循环,C表示岩浆,则②表示 作用,D代表 岩。(2分)
(4)若此图是以副热带海区为中心的洋流模式图,则出现在大西洋中的①是
(洋流名称),若①②③④在太平洋中,则容易形成著名渔场的是序号 ,是 渔场。(2分)
2、综合题 下图为我国1月地面天气形势图,读图完成下列要求。

(1)a、b、c、d 四箭头表示的风向正确的是________(填字母),该地风的性质可能是
[? ]
? A、热湿
? B、冷干
? C、热干
? D、冷湿
(2)按气压状况分析,A为______气压中心。
(3)B、C、D三地中,即将发生明显天气变化的是 ,原因是该地将受到______天气系统的影响,届时
? 将出现_________________天气,当此天气系统过境后,天气状况是____________________________。
(4)图中①②两地相比较,气温较高的是______地,此时可能出现降水的是______地。
(5)夏季在冷锋的影响下可能出现的灾害性天气有
[? ]
? A、台风
? B、寒潮
? C、雪暴
? D、暴雨
3、单选题 下列关于热力状况对等压面的影响关系图,正确的为(?)
4、单选题 下图是我国北方某城郊一小型大棚蔬菜生产模式图,棚顶用塑料薄膜密封,背面是冬季用以御寒和提高棚内温度的挡风墙,侧面是唯一一个进出大棚的工作门。读图回答下列各题。

【小题1】理论上,工作门打开时,门槛处的水平气流方向是( )
A.向南
B.向北
C.向东
D.向西