2013年湖南省公务员考试《行测》试卷
第一部分 常识判断
(共20题,参考时限15分钟)
根据题目要求,在四个选项中选出一个最恰当的答案。
1、中国是世界上稀土资源最丰富的国家,素有“稀土资源”之称,下列属于稀土的表述,错误的是( )
A. 我国是稀土资源储藏大国,也是稀土产品生产、应用和出口大国
B. 美国是稀土的主要使用国,目前中国出口的稀土数量占全球之首
C. 稀土一般是以氧化物状态分离出来的,稀土的得名是因为很稀少
D. 我国的稀土储量占世界稀土储量的百分比今年来因开发已经下降
2、下列关于隐形飞机的原理,说法错误的是( )
A.外层涂料的颜色为天蓝色或者银白色,以避免被雷达发现
B.除了发动机、电子设备等部件,飞机上的其他部件用透波材料来制作
C.改进发动机的进气道和尾喷口等所有能产生镜面反射的表面,以减少对雷达波的反射
D.隐形飞机采用非金属材料或者雷达吸波材料,吸收而不是反射雷达波
3、与我国接壤的金砖国家有(
)
A. 1个
B. 2个
C. 3个
D. 4个
4、下列诗句描写菊花的是(
)
A.总被东风吹作雪,绝胜南陌碾成尘
B.不要人夸好颜色,只留清气满乾坤
C.一是广寒宫里种,一秋三度送天香
D.寂寞东篱湿露华,依前金靥照泥沙
5、下列哪项木有运用热胀冷缩原理( )
A.医生用水银温度计给病人量体温
B.架设电线时,两个电线杆之间的电线要略有下垂
C.古代人在冬天往岩石缝里灌水,水结冰后膨胀使岩石碎裂
D.夏季自行车胎不能打太足的气
6、血浆包括各种矿物质、糖类、脂类、蛋白质、激素和维生素等。在上述各种物质中,造成血液颜色为红色的是( )
A.激素
B.蛋白质
C.糖类
D.维生素
7、经济增长通常是指在一个较长的时间跨度上,一个国家人均产出(或人均收入)水平的持续增加。拉动经济增长的三大主要因素不包括( )
A. 投资
B. 消费
C. 信贷
D. 出口
8、下列行为侵犯到他人知识产权的是( )
A. 甲模仿某知名作家的写作风格创作小说并以该作家名字公开发表
B. 甲因无法分辨真假销售某高仿皮包,但未给商标权利人造成损失
C. 甲开发“A之C”游戏并公开销售,但“AC”商标的权利人是乙
D. 甲申请注册“AC琴行”,“AC”二字与某知名电脑商标完全重合
9、下列有关核能表述正确的是( )
A. 氢弹爆炸发生轻核聚变,其威力比原子弹小
B. 核电站使用的燃料一般是铀等放射性重金属
C. 自然界只有在人为条件下才会发生热核反应
D. 核电站的能量转换过程是直接从核能到电能
10、某小区内业主共有的道路被物业公司划出停车位对外出租,其效益应该归谁所有?( )
A.房地产开发商 B.物业公司
C.小区业主共有
D.校区所在地居委会
11、下列物品利用凸透镜原理的是( )
A.近视镜
B.显微镜目镜
C.汽车观后镜
D.带电筒反光罩
12、下列哪组词语都与中国古代科举考试有关?( )
A.蟾宫折桂、桂冠、连中三元
B.问鼎中原、独占鳌头、蟾宫折桂
C.连中三元、五子登科、名落孙山
D.金榜题名、桂冠、独占鳌头
13、下列语句与出处对应错误的是( )
A.不战而屈人之兵-----《孙子兵法》
B.知之为知之,不知为不知,是知也-------《韩非子》
C.天时不如地利,地利不如人和---------《孟子》
D.青出于蓝而胜于蓝----------《荀子》
14、关于京剧艺术,下列说法错误的是( )
A.《红灯记》和《智取威虎山》是现代京剧 B.京剧表演的艺术手段主要有唱、念、做、打
C.京剧的主要题材是才子佳人的故事
D.京剧的脸谱一般用于净、丑两个角色
15、当前下列国家中,国民用于购买食物费用占日常支出平均比重最高的是( )
A.美国
B.智利
C.希腊
D.刚果
16、《三国演义》开篇称:“天下大势,分久必合,合久必分”,但是这句话未必准确,因为( )
A.事物的发展需以条件为背景
B.事物的本质不以时间为转移
C.事物的质变从量变开始的 D.矛盾双方是可以相互转化的
17、关于《四库全书》,下列说法错误的是( )
A. 编修于乾隆时期
B. 反映了清代图书的全貌
C. 在编纂过程中纪晓岚贡献突出
D. 分经、史、子、集四目
18、下列奖项与其表彰对象对应关系错误的是( )
A.菲尔兹奖——数学家
B.普利策奖——记者
C.南丁格尔奖——医生
D.图灵奖——计算机科学家下
19、地震是地球上的主要自然灾害之一,下列关于地震的说法,错误的是( )
A.地震活动在时间分布上具有一定的周期性
B.环太平洋地震带是地球上地震最活跃的地区
C.里氏地震规模每增强一级,释放的能量增加10倍
D.有记录以来最大的一次地震是1960年智利大地震,其震级为9.5级
20、下列关于医学常识的说法,错误的是( )
A. 临床上一般以血红蛋白的浓度值作为诊断贫血的依据
B. 卡介苗是一种疫苗,一般在婴儿出生后接种,可以预防结核病
C. 游戏时应避免将水咽入口中,以免水通过鼻咽部进入中耳引发中耳炎
D. 人体骨密度在达到高峰值后会逐年下降,男性下降幅度较女性大
第二部分 言语理解与表达
(共40题,参考时限35分钟)
本部分包括表达与理解两方面的内容。请根据题目要求,在四个选项中选出一个最恰当的答案。
21、对于一个经历过贫困童年的富翁来说,他的消费行为有时显得_______。对于大金额的支出,他会随随便便,甚至显得有些铺张浪费;而对于小金额的支出,他则不得不与自己_______的吝啬性作斗争。( )
A. 变幻莫测 积重难返
B. 出人意料
与生俱来
C. 反复无常 根深蒂固
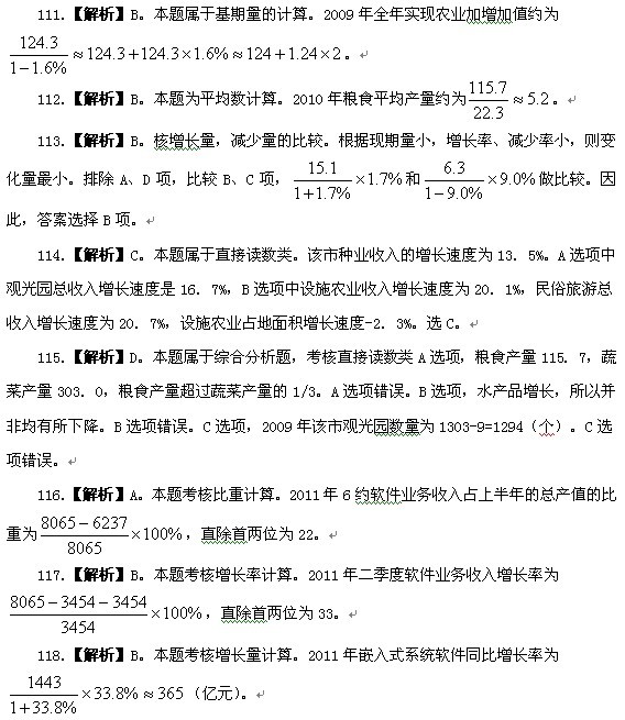
D. 不可思议 始终如一
22、及时纠偏,________纠错,不仅体现一个社会的集体智慧,也是一个国家理性力量的表现。就像当初如能认识到人口问题的严重性,今天解决人口超负荷的难度就会低得多。因此,从及时纠错的现代理性的角度看,适度容忍不同声音是相当必要的,多元价值的重要意义之一便是达到某种________,以免在一个方向上走得太远而使纠错成本过大。( )
A. 尽早 制衡
B.
彻底 均衡
C. 公开 均势
D. 坦诚 和谐
23、对于吸引人才,地方政府最应该做的,是营造一个适合人才流动、有利人才成长的环境与空间,而不是直接参与、甚至________企业的人才录用过程。其实,自由、公平的竞争本身就是对人才最好的回报,足够的成长空间才是________吸引人才、留住人才的沃土。( )
A. 主导 长久
B. 干预
直接
C. 破坏 长期
D. 影响
有效
24、文具行业以其覆盖面广、技术含量低、进入门槛极低、投资少见效快、市场需求大等因素吸引许多中小企业纷纷投资,但有些企业为了单纯扩大_______,采取降价策略,屡屡造成国际贸易_______,这些问题亟须引起有关部门重视并加以调控。( )
A. 效益 纠纷
B. 规模 争端
C. 产量 矛盾
D. 出口 摩擦
25、如果全球变暖导致海平面大幅上升,和其他国家一样,中国将要_______被海水淹没地区的人口,特别是长江下游河段,或者建造大坝保护地处低洼地区的沿海城市,这些都需要巨大的花费。中国和其他国家面临的挑战是限制二氧化碳的排放,从而_______全球变暖所导致的最坏结果的发生,这在未来20年里更加重要。( )
A. 转移 阻止
B. 控制 避免
C. 延缓 减少
D. 安置 改变
26、龙马负图、神龟载书,远古时代河图洛书的传说,数千年来被认为是中华传统文化的源头。河图出于河南洛阳市的孟津县,人们对它已是_______,而洛书出于何处,一直_______,没有定论。( )
A. 无可厚非 莫衷一是
B. 了然于胸 疑窦重重
C. 如数家珍 扑朔迷离
D. 妇孺皆知 影影绰绰
27、在多元文化语境下,出现_______的情感价值取向实属正常现象,我们充分尊重个人的情感选择。但是,过度_______情感的极端自由、极端物欲,其实会给个人的幸福带来许多内伤。
依次填入划横线部分最恰当的一项是( )
A. 林林总总 鼓吹
B. 琳琅满目 渲染
C. 纷繁芜杂 追逐
D. 标新立异 强调
28、从社会学的眼光看,重复博弈的结果之一可能是博弈双方由陌生人变为熟人,甚至成为_________,并发展出超越当下经济互动关系之外的其他社会关系。假如当前的经济互动关系只不过是发生在双方之间的多种社会交往之中的一种,其他社会交往就可能_________当事人在当下博弈中的策略选择。
依次填入画横线部分最恰当的一项是( )
A. 伙伴 加快
B. 搭档
操纵
C. 朋友 影响
D. 同僚
改变
29、情报专家巴克斯特在给花草浇水时,脑子里突然出现了一个________的念头,也许是经常与间谍、情报打交道的缘故,他竟________地把测试仪器的电极绑到一株天南星植物的叶片上。结果他惊奇地发现,当水从根部徐徐上升时,测试仪上显示出的曲线图形居然与人在激动时测到的曲线图形很相似。( )
A. 古怪 异想天开
B. 奇怪 突发奇想
C. 怪异 浮想联翩
D. 奇特 心血来潮
30、人类和其他生物一样,都是自然界进化的结果,其他生物在享用大自然赋予的资源时,与人类拥有同样的_______。达尔文在《物种起源》一书的最后,写下了一段_______的话语:地球依照重力定理绕行太阳,从这么简单的起源,进化出无数最美丽、最奥妙的事物。这样的生命观,庄严、高贵而且壮阔。( )
A. 待遇 深入浅出
B. 地位 奥妙无穷
C. 权利 发人深省
D. 优势 耐人寻味
31、拉丁美洲曾深受西方殖民主义之害,这形成了拉美人民在苦难中反思和抗争的传统,并铸就了_______的精神,正是这种精神气质使拉美电影在世界影坛_______。( )
A. 百折不挠 独树一帜
B. 坚韧不拔 长盛不衰
C. 矢志不渝 别具一格
D. 奋发图强 独具匠心
32、意大利地处欧亚大陆和非洲大陆板块的挤压带上,因此境内活火山较多。频繁爆发的火山给意大利人带来了丰厚的 _______——可作为优质胶凝材料的火山灰。这种_______的自然条件使古罗马人利用火山灰发明了自然混凝土。( )
A. 收获 天造地设
B. 回报 应有尽有
C. 财富 举世无双
D. 馈赠
得天独厚
33、“查清中国海,进军三大洋,登上南极洲”是曾经的海洋梦想“老三样”,这个梦想也只是在本世纪初才得以_______实现。但限于当时的能力,主要做的是海洋的表面文章,对于海面之下隐藏的深海神秘世界,则只是_______。( )
A. 完整 浅尝辄止
B. 部分 走马观花
C. 彻底 浮光掠影
D. 具体 蜻蜓点水
34、对城市建设焕然一新的追求,不仅会使城市记忆受到损坏甚至毁灭,也是对城市中人的生活情感的_______。城市中长期积淀形成的文化风格和人文环境,被当作了“过时”的东西予以_______ 或抛弃,城市记忆也因此没有了依托对象,公众的情感认同无法被唤起,在心灵上就会出现_______的不安状态。( )
A. 轻视 改造 居无定所
B. 淡忘 分解 无依无靠
C. 漠然 整饬 孤苦伶仃
D. 亵渎 批判 举目无亲
35、负面新闻并不是永远都制造_______,从商业角度看,负面宣传在某种情况下可以_______销售,尤其在公司和产品不知名的情况下。曾有研究者发现,如果某些书籍的作者让读者感觉_______,书被评为劣作却能起到相反的效果——它们的销量增加了45%。(
)
A. 伤害 促进 亲切
B. 损失 带动 熟悉
C. 悲剧 刺激 陌生
D. 难题 提高 冷淡
36、想法或假说的产生,来源于研究者_______的思想,用来解释事物的成因,寻找或构造相关的_______,以便揭示所观察到的事实的真相。因而,假说完全有可能是_______的。知道这一点,养成产生想法时保留判断的习惯就非常重要。( )
A. 自由 证据 错误
B. 主观 定律 歪曲
C. 特别 学说 荒谬
D. 独立 理论 虚假
37、在美国,失业保险金的主要_______是雇主缴纳的失业保险税,只有少数几个州会向职工征收失业保险税。税率根据雇主裁员前享受失业保险待遇的雇员人数的多少而上下浮动,解雇率越高,税率越高,这种计算方式可以有效_______雇主的解雇行为。依次填入划横线部分最恰当的一项是( )
A. 构成 避免
B. 类型 减少
C. 来源 抑制
D. 保障 降低
38、新闻媒介是沟通社会与政府的重要桥梁,在政务信息传输系统中具有_______的作用。但体制转型的压力,加之巨大利益的诱惑及制度缺失,给记者的职业操守带来巨大_______,各种虚假报道不时见诸报端,成为小道消息的渊薮。因此我们必须不断完善新闻从业人员资格准入制度及新闻评估核实制度。
依次填入划横线部分最恰当的一项是( )
A. 独一无二 冲击
B. 独树一帜 影响
C. 无与伦比 挫折
D. 无可厚非 挑战
39、在知识大爆炸的今天,不少人已习惯于浅阅读,这虽在所难免,其_______也是明显的。浅阅读虽能够收获一些印象式的谈资,但_______之中透露出的是浮躁心气,很难_______为提升阅读者主体素质的扎实“文化准备”。
依次填入划横线部分最恰当的一项是( )
A. 代价 走马观花 转换
B. 影响 浅尝辄止 汲取
C. 弊端 浮光掠影 沉淀
D. 局限 言谈举止 锤炼
40、欧盟《传统植物药注册程序指令》大限将至,中药出口欧洲遭遇严冬,人们不禁对中药_______产生了不小的怀疑。这其中确有中药自身种植、生产加工不统一的原因,致使药效和安全性能受到国际市场_______,但究其深层原因,则与国际中药市场暗藏的利益争夺不无关系。
依次填入划横线部分最恰当的一项是( )
A. 标准化 排斥
B. 现代化 指责
C. 产业化 发难
D. 国际化 质疑
41、解决城市交通可以尝试一种新机制:公交因为承担着为低收入者、环保人士等提供社会公益性服务的职能,由政府购买公交服务,低价提供给公众;个体自行车出行或纳入到政府购买体系,或推行自行车优先措施;出租车因为价格的高低并不会影响需求者对出租车这种出行方式的选择,所以自然由开放的竞争市场来提供相应服务;对小汽车的使用者可以征收道路使用费,使交通拥堵的外部性内化。这种机制的实施,还要求有配套措施:比如完善公交优先基础设施、鼓励拼车行为、恢复或建设自行车道、制定针对绿色出行的政策法规,引导和鼓励绿色出行方式等。
对文中的“新机制”最恰当的概括是( )
A. “主体—配套”机制
B. “多元—环保”机制
C. “保障—市场”机制
D. “公平—高效”机制
42、我们说儒家是道德至上或者道德决定论的时候,是一种宏观上的总体定性和评价。所谓“子罕言利”或者“小人喻于利”,是着眼于人作为一种道德存在、超越存在的“应然”特质而立论,所拒斥和鄙夷的只是“不义而富且贵”。具体到关乎民生的问题,儒家并非不言利、否定利,而是主张让利于民,惠民富民;并非认为道德决定民生,而是认为民生决定道德。
根据这段文字,以下说法正确的是( )
A. 儒家认为“利”在不同历史时期有不同的含义
B. 儒家的民生观不是空谈道德而是强调以民为本
C. 儒家认为道德与民生并不对立,而是相互促进
D. 在民生问题上,儒家倡导道德至上
43、今后,技术的交叉与融合会越来越明显。新一轮科技和产业革命的方向不会仅仅依赖于一两类学科或某种单一技术,而是多学科、多技术领域的高度交叉和深度融合。技术融合趋势决定了战略性新兴产业不可能也不应该孤立地发展,而是既要有利于推动传统产业的创新,又要有利于未来新兴产业的崛起。而且,战略性新兴产业与其他产业之间、战略性新兴产业内部之间的融合也是大势所趋,这将使得行业间的界限越来越模糊,综合竞争力越来越强。
这段文字主要说的是( )
A. 战略性新兴产业的发展需要顺应技术融合的新趋势
B. 未来行业的界限会变模糊但综合竞争力会增强
C. 提高综合竞争力将是未来产业发展的主要目标
D. 战略性新兴产业是促进新一轮科技和产业革命的主力军
44、在市场经济条件下,企业要想达到自身获利的目的,必须首先生产或提供对他人有价值的东西。如果企业置他人利益于不顾,采取欺骗的手段进行不正当交换,不仅不被社会容忍,而且要受到法律惩罚。市场经济内在地要求企业遵循诚信、公平、负责等交换准则。这些交换准则,内含着维系和推动企业发展的道德力量。换言之,不具备道德力的企业、不对他人或社会负责任的企业,终将被淘汰出局。
这段文字意在说明( )
A. 提升企业道德力,是市场经济健康发展的内在要求
B. 提升企业道德力,是为了增强企业责任感和使命感
C. 提升企业道德力,是现代企业持续发展的必要条件
D. 提升企业道德力,是企业避免受到法律惩罚的手段
45、隋唐时期的三彩陶器,标志着彩釉陶器的横空出世,同时也开启了中国陶器与西域的交流。襟怀宽广的大唐盛世,借鉴了中亚、南亚诸国的金银器造型及工艺,丰富了中国壶具的型制与装饰语言。长沙窑的盘口壶、广口壶,还有更具代表性的执壶等名声显赫的中国陶瓷,则通过陆上、海上两条途径实现了向西辐射至阿拉伯与欧洲、非洲,向东延伸到日本、朝鲜及东南亚诸国的商品与文化输出,并深刻影响了这些国家民众的生活方式。
这段文字主要介绍了( )
A. 唐代文化艺术交流对其他国家产生影响
B. 陶器发展的历程闪现着文化交流的光辉
C. 唐代陶器吸收国外工艺并向全世界输出
D. 陶制壶具的输出影响当地居民生活方式
46、学术评价中,往往交织着主客观的各种复杂因素。由于学术评价常受到评价主体学术观点、情感倾向、价值观等因素的影响,所以人们倾向于依靠量化数据进行评价。事实上,这类数据所包含的评价意义是由点击者、下载者、引用者体现出的,过度倚重这类数据就是把量化数据的制作者当成了评价主体。
这段文字意在说明( )
A. 以量化指标为标准的评价体系备受争议
B. 在进行学术评价时不能过多依赖量化数据
C. 正确的学术评价需要经历很长的历史过程
D. 经得住实践检验的学术评价才是可靠的
47、有人说,传统小说是依赖经验的写作,而网络小说是依赖想象的写作。看来,这两种写作需要找到一个结合点,依赖经验的写作需要吸纳网络小说的想象,而依赖想象的写作则需要糅入传统小说中丰厚充实的经验。因此,当今的文学要从原创力日益萎缩的窘境中走出来,作家们增加生活经验的积累应该是一个非常关键的举措。但这还只是由经验通往原创力的第一步,接下来必须在体验上进行认真的修炼,使生活经验转化为心灵体验,使客观的经验世界转化为作家主观的心灵世界。
这段文字重点强调的是( )
A. 如何转化经验吸纳想象
B. 怎样找到传统和网络小说的结合点
C. 作家应该如何不断地积累生活经验
D. 如何提高文学的原创力
48、很早以前科学家就发现有些人对于某些药物的反应和其他病人不同。例如,某种麻醉用肌肉松弛剂会导致特定的人无法呼吸。后来,科学家发现产生这种现象的原因在于这类人拥有特定的基因。这也就带来了一个问题:研究人们之间的遗传差异是否可以促进医学发展出更高级的治疗手段,也就是说,根据个人的基因进行“量体裁药”?科学家已经辨认出了一批与药物相互作用的基因,但是要真正实现,恐怕为时尚早。
根据这段文字,以下说法正确的是( )
A. 基因学的研究成果已广泛应用于医学
B. 医学用药不当会导致人体遗传基因变异
C. 人体的基因差异可能会体现在药物反应上 D. 基因与药物能够相互作用的假设还无法证明
49、历史学家的工作对象是史料,这些史料主要是各种文献、遗存,它们可以归为广义上的文本,而且最终它们都要以语言形式进入史家的研究。就此而论,历史学家永远无法真正直接接触到过去本身,而只能借助于各种历史文本而对过去有所言说,因而_______。
填入划横线部分最恰当的一项是( )
A. 文本性就是历史学家的全部工作所无法脱离的樊篱
B. 无法接触完整的史料对历史学家来说是一种遗憾
C. 对史料本身的收集和考证就成了史学客观性的保证
D. 重建和还原历史的本来面目就成了历史学的根本目的
50、人生不可能是尽善尽美的。我们也很难找到一朵花是完美无缺的。虽然人体总的来说是左右对称的,可是这种对称远远不是完全的。每个人左右手的粗细不一样,一只眼睛比另一只眼睛更大或更圆,两个耳垂的形状也不同。最明显的,就是每个人只有一个心脏,通常都在靠左的位置。
这段文字是一篇文章的开头,文章接下来最可能讲述的是( )
A. 弥补不对称缺憾的诸多方式
B. 人生中的不完美也能转换为完美
C. 不对称也能产生和谐与平衡的美感
D. 人体之所以产生不对称现象的生理基础
51、公元1616年,莎士比亚与汤显祖同年逝世。二人都可算作16、17世纪之交的伟大剧作家。二人都爱写剧本,不过写法却不大一样。比如《罗密欧与朱丽叶》故事临近结尾,一双恋人殉情身亡,惨烈的悲剧以双方家族的和解收尾。和解的意愿的确美妙,只可惜,莎翁用于和解的笔墨太过不经意,仿佛仅仅为了“和解”的概念草草应付收场。《牡丹亭》里的杜丽娘,因梦中的相遇而思,而哀,而死,又因此而还生,而圆满。汤显祖将笔墨挥洒于爱而不耗损于恨,推敲于柔美而不沉醉于暴力,他笔下的爱,期待、给予、容纳、无嗔。
这段文字的主旨是( )
A. 阐述莎士比亚和汤显祖的伟大之处
B. 分析《牡丹亭》独特的写作手法
C. 比较莎士比亚和汤显祖的艺术风格
D. 总结中外古典戏曲的共同点
52、18世纪产业革命以后,能源的大量开发利用成为各国经济发展的主流,其开发程度的规模直接决定了一国经济的增长,特别是煤炭的大规模开发利用和大量廉价石油的供应改写了工业化国家的经济发展史。经济学研究的能源战略也主要是如何以不断增长的能源供给保证经济社会发展日益增长的需求,而任何提高能源消费水平的研究和开发都被认为是不合算和不经济的。这种能源战略对鼓励人们开发利用能源、保证工业化国家基础建设和工业的高速增长起了积极作用,但对开发能源不作限制,造成了能源资源的破坏和浪费,形成了到现在还无法根治的环境污染和公害。
根据这段文字,以下说法正确的是( )
A. 能源战略的经济意义远远不能抵消其对环境造成的危害
B. 18世纪后的能源开发战略追求对能源的无限制开发和利用
C. 煤炭和石油的开发程度是一国经济发展的标志
D. 能源开发缺乏合理的规划使产业革命后的能源开发陷入无序
53、数学方法是西方科学中极其重要和不可或缺的方法。严谨和精确是科学精神的重要组成部分,而严谨和精确在很大程度上是由数学方法带来的。科学要求各种概念尽可能被定量且能以一定的精确性加以检验。定律和定理的精确性体现在它的数学表达上。实验测定值与定律和定理的数学推定值二者的符合或接近,是定律和定理得以成立的主要依据,也是定律和定理令人信服的主要原因。长期以来形成的观念是:一门学科如果不能“数学化”,就算不得精确学科,或被认为是不成熟的学科。
对这段文字的主旨概括最准确的是( )
A. 数学化是衡量科研成果的标准
B. 数学表达使定律和定理更精准
C. 数学方法是使科学精准化的手段
D. 数学的魅力在于严谨和精确
54、水资源短缺一直是我国在人口增长、城市化和工业化过程中所面临的一个长期的、趋势性的问题,成为制约我国经济发展的一大瓶颈。专家认为,海水淡化是沿海及临海地区最经济、最实用、最灵活的水危机解决方案。随着技术的进步,海水淡化的成本将逐步降低,最终将达到与成本正逐步上升的城市自来水竞争的程度,从而得以大规模推广。
这段文字主要强调的是( )
A. 海水淡化的必要性和可行性
B. 海水淡化的经济性和实用性
C. 制约中国经济发展的水危机
D. 解决沿海地区水危机的有效措施
55、19世纪,爱默生和其他一些作家向读者传授一种称为“自助论”的理论。在这些人看来,一个有个性的人必须要有一颗充实的大脑。在这种思想的指导下,为了得到他人的尊重,有必要在闲暇时广泛涉猎文化史上的杰出著作。也有必要熟悉哲学、神学和世界范围内的重大政治事件。这种风气在一个多世纪的时间里塑造了美国新闻业。在那几十年里,杂志致力于推广古典歌剧、高雅艺术和宗教神学,而不是电影或大众健康常识。
这段文字意在说明( )
A. 广泛阅读可以充实我们的大脑
B. 主流媒体有引导大众品味的责任
C. 新闻媒体是主流文化观的集中体现
D. 自助论为美国新闻业的发展提供了方向
56、传记,从本质上说,是人的生命活动的记载,是人类生命的一种特殊载体。人的生命活动,不仅表现出生存和发展的渴求,而且表现出自身潜能的开发、释放。这种自身潜能的开发、释放,就是一种力的创造。创造,包括多种形式,有政治家治国平天下的才能展现,有哲学家、思想家在精神领域的探索,有军事家运筹帷幄、驰骋疆场的战斗较量,有科学家的发明创造,有文学家、艺术家的才华展示,有改革家对生存环境的革新改造,等等。这是一幅幅壮丽的生命画卷,是活力向惰性的挑战。人类只有在这样的挑战中才能保持其生命的活力,并为活力的凝聚创造更好的条件。中国古典传记,正是这种生命活力的形象性展现。
这段文字主要说明了( )
A. 传记是人类生命活动最为生动的记载
B. 中国古典传记从多角度展现了生命活力
C. 人类自身潜能的开发包括多种形式
D. 人类个体与整体创造性在传记中有不同的表现
57、目前,国内增值税的征税范围仅包括除建筑业外的第二产业和第三产业中的商品批发和零售以及加工、修理修配业,对第三产业的大部分行业则课征营业税。而营业税对服务业的营业额全额征税,不可避免地会产生重复征税,并会导致服务生产内部化,不利于服务业的专业化分工和服务外包的发展;又由于在出口时无法进行退税,导致服务含税出口,使得中国的服务出口在国际竞争中处于劣势,因此,。填入划横线部分最合适的一项是( )
A. 扩大增值税的征税范围被提上了日程
B. 取消营业税可以减轻第三产业的负担
C. 增值税与营业税的分立对服务业的发展造成了不利影响
D. 调整增值税的征收范围有利于提高中国服务业的国际竞争力
58、① 第一本防水平装书还将拥有强大的防伪功能
② 澳大利亚的银行现已经使用该项技术来延长纸币的使用寿命,同时减少伪造的风险
③ 英国出版商近日透露,世界上第一本防水平装书有望明年夏天上架销售
④ 书的外面还有一层防撕毁的坚韧的聚合物涂层,整本书的架上寿命可以由此增加两倍
⑤ 据了解,防水平装书将采用先进的防水技术,外面包裹透明的蜡封,这样即便书潮湿了,字迹也不会模糊,书页也不会损毁
⑥ 这将是此技术首次应用于普通平装书,目前只有专业的潜水用书可以做到完全防水
将以上6个句子重新排列,语序正确的是( )
A.③⑤④⑥①②
B.③①②⑤④⑥
C.⑤①②④⑥③
D.⑤④⑥②①③
59、近几年中国的投资环境发生了根本性的变化,劳动力成本上升、劳动保护加强、土地成本上升、环保成本上升、能源资源使用成本上升、优惠政策取消,外资企业需要在更高的成本上与内资企业竞争,这是外资企业必须正视的事实和趋势。但要素和能源资源成本上升,伴随的是生产方式和经济结构的提升,意味着经济发展水平和人民生活水平的提高,也意味着市场规模的扩大。取消优惠政策,不是对外资实行歧视政策,也意味着市场规模的扩大。取消优惠政策,不是对外资实行歧视政策,而是为了实行国民待遇,是为了挤出低效率企业,给市场公平竞争的机会。
由这段文字可以推出( )
A.中国的投资环境在朝良性发展的方向转化
B.生产成本的增加可以促使外资更加注重效率
C.取消外资优惠政策是对国内外企业负责任的举措
D.外资企业应抓住近年市场规模扩大的发展好时机
60、审慎原则并不是尊重科学,而是对科学应用的务实态度。科研成果的取得及其社会认可,往往代表着巨大的经验利益甚或科学家的终身成就,这就很难保证科学家不会放松科学原则要求而违规;科研成果的社会化往往与企业利益相连,企业逐利时难免会刻意隐瞒危害;由于科研的未知性因素和危险的发现难度及时间跨度过大,即使科学家和企业都秉承道德原则,也很难保证能发现科研成果的潜在危害。
这段文字意在强调( )
A. 对科学成果的应用应当秉承谨慎态度
B. 科研成果应用的潜在危险无法被预测
C. 科学附带的经济效益腐化了科学精神
D. 道德原则是科学研究首要遵循的原则
第三部分 数量关系
(共10题)
在这部分试题中,每道题呈现一段表述数字关系的文字,要求你迅速、准确地计算出答案。
61、某商场开展购物优惠活动:一次购买300元及以下的商品九折优惠;一次购买超过300元的商品,其中300元九折优惠,超过300元的部分八折优惠。小王购物第一次付款144元,第二次又付款310元。如果他—次购买并付款,可以节省多少元?( )
A. 16
B. 22.4
C. 30.6
D. 48
62、某单位今年一月份购买5包A4纸、6包B5纸,购买A4纸的钱比B5纸少5元;第一季度该单位共购买A4纸15包、B5纸12包、共花费510元;那么每包B5纸的价格比A4纸便宜( )
A. 1.5元
B. 2.0元
C. 2.5元
D. 3.0元
63、早上7点两组农民开始在麦田里收割麦子,其中甲组20人,乙组15人。8点半,甲组分出10人捆麦子;10点,甲组将本组所有已割的麦子捆好后,全部帮乙组捆麦子;如果乙组农民一直在割麦子,什么时候乙组所有已割的麦子能够捆好?(假设每个农民的工作效率相同)( )
A. 10:45
B. 11:00
C. 11:15
D. 11:30
64、60名员工投票从甲、乙、丙三人中评选最佳员工,选举时每人只能投票选举一人,得票最多的人当选。开票中途累计,前30张选票中,甲得15票,乙得10票,丙得5票。问在尚未统计的选票中,甲至少再得多少票就一定当选?( )
A. 15
B. 13
C. 10
D. 8
65、小张、小王二人同时从甲地出发,驾车匀速在甲乙两地之间往返行驶。小张的车速比小王快,两人出发后第一次和第二次相遇都在同一地点,问小张的车速是小王的几倍?( )
A. 1.5
B. 2
C. 2.5
D. 3
66、某种密码锁的界面是一组汉字键,只有不重复并且不遗漏地依次按下界面上的汉字才能打开,其中只有一种顺序是正确的。要使得每次对密码锁进行破解的成功率在万分之一以下,则密码锁的界面至少要设置多少个汉字键?( )
A. 5 B.
6
C. 7
D. 8
67、一个班有50名学生,他们的名字都是由2个或3个字组成的。将他们平均分为两组之后,两组的学生名字字数之差为10。此时两组学生中名字字数为2的学生数量之差为( )
A. 5
B. 8
C. 10
D. 12
68、某产品售价为67.1元,在采用新技术生产节约10%成本之后,售价不变,利润可比原来翻一番。则该产品最初的成本为_______元。( )
A.51.2
B.54.9
C.61
D.62.5
69、孙儿孙女的平均年龄是10岁,孙儿年龄的平方减去孙女年龄的平方所得的数值,正好是爷爷出生年份的后两位,爷爷生于上个世纪40年代。问孙儿孙女的年龄差是多少岁?( )
A.2
B.4
C.6
D.8
70、出租车队去机场接某会议的参会者,如果每车坐3名参会者,则需另外安排一辆大巴送走余下的50人;如每车坐4名参会者,则最后正好多出3辆空车。问该车队有多少辆出租车?( )
A. 50
B. 55
C. 60
D. 62
第四部分 判断推理
(共35题)
一、图形推理。请按每道题的大体要求作答
71、从所给的四个选项中,选择最合适的一个填入问号处,使之呈现一定的规律性( )

72、从所给的四个选项中,选择最合适的一个填入问号处,使之呈现一定的规律性( )

73、从所给的四个选项中,选择最合适的一个填入问号处,使之呈现一定的规律性( )

74、从所给的四个选项中,选择最合适的一个填入问号处,使之呈现一定的规律性( )

75、以下为立方体的外表面。下列选项中,可以由此拆分成的立方体是( )

二、定义判断。每道题先给出定义,然后列出四种情况,要求你严格依据定义,从中选出一个最符合或最不符合该定义的答案。注意:假设这个定义是正确的,无容置疑的。
76、自白任意性规则是指只有基于犯罪嫌疑人自由意志而作出的、承认有罪的真实陈述,才具有证据能力。
根据上述定义,下列符合自白任意性规则做法的是( )
A. 为避免犯罪嫌疑人有做出虚假陈述,应中止讯问
B. 犯罪嫌疑的有罪陈述须与收集到的证据材料一致
C. 犯罪嫌疑人主张自己无罪,可以不承担举证责任
D. 以从轻处罚为条件,换取犯罪嫌疑人的有罪答辩
77、印记学习是指发生在动物生活的早期阶段、由直接印象形成的学习行为,印记学习行为虽发生在早期,但对晚期行为也具有一定影响。
根据上述定义,下列不属于印记学习行为的是( )
A. 绵羊走近并试图留在喂养过它的主人身边
B. 由人喂养大的斑马雀会向主人的手指求偶
C. 母羊用舌舐小羊的方式来标记自己的后代
D. 刚出生的绿头鸭跟随着一个移动的物体走
78、农产品补贴补贴通常是指一国政府对本国的农业产品生产商或者经营者提供资金或财政上的支持,包括现金补贴、价格支持或其他政策优惠待遇,使其农业产品在国际、国内市场上与未受补贴的同类产品相比获得竞争优势。
根据上述定义,下列属于农产品补贴的是( )
A.甲地区主要是草原,由于过度放牧导致草场退化。国家政府根据该地区的情况。发放牧民8~10年的补贴,请他们减少饲养的禽畜,这导致市场上的牛羊肉价格升高了
B某国政府为农民和水稻研究所牵线搭桥,使该国农民种植了新品种水稻。该种水稻的质量和产量大幅度提升,使得该国水稻出口价格
与国际市场上的水稻相差无几
C为了稳定农产品价格,某市政府除对农贸市场经营者的摊位租金实行减免政策外,还规定若摊位租金低于限定数额,可以向经营者发放10%~40%不等的补贴
D甲国市场上,政府以高于国际市场价格收购农民种植的玉米,再低价售出,以鼓励农民种植玉米。该国某企业利用玉米作为主要饲料培育肉鸡,再大量出口到乙国
79、有些产品的精心设计使产品方便高效,能给客户带来舒适感,使用时不用阅读复杂的说明或是求助他人。而有些产品恰恰相反,它们的设计没有考虑用户的使用习惯和需要,因而使人们在使用过程中会遇到困难或者迷惑不解的情况,这类产品被人们称为诺曼产品。
根据上述定义,下列属于诺曼产品的是( )
A. 某品牌木制大衣柜的底部滑轮质量较差,用户很难将门拉开
B. 某款网络游戏很难通关,很多玩家在网上求助怎样破解其中的关卡
C. 汽车收音机按钮和其他设备开关的形状、大小都一样,用户很难分辨哪个是收音机按钮
D. 某科技公司的精密实验设备附有300页的说明书,一般人觉得里面术语太多,很难读懂
80、调查显示,59.4%的公众感觉当前社会“逆淘汰”现象普遍,其中18.8%的人觉得“非常多”。所谓“逆淘汰”,简言之,即指坏的淘汰好的,劣质的淘汰优质的,平庸的淘汰杰出的等现象。
根据上述定义,下列属于逆淘汰现象的是( )
A. 某公司拥有领先的卫星通话技术,语音质量高,覆盖范围广,但该技术的维持费用高昂。后来该公司入不敷出,宣告破产
B. 市场上某些价格高昂的止咳药疗效实际不如价格低廉的常用药,而事实上常用药所占市场份额较小
C. 许多公司都有对工作发牢骚的人,结果,凡是公司中有对工作发牢骚的人,那家公司一定比没有这种人的公司要成功得多
D. 名牌大学毕业的甲和普通大学毕业的乙同时进入某国际如名公司,但甲始终未获提升,乙却逐渐得到了公司的认可
81、逆向服务是在产品(服务)销售以后,企业向顾客提供实现产品(服务)使用价值的服务。
根据上述定义,下列不属于逆向服务的是( )
A. 某电信运营商推出“存话费送手机”的优惠活动
B. 某空调生产商为客户提供终身免费上门维修服务
C. 某网店推出售后商品7天内可免费退、换货服务
D. 汽车4S店为客户提供二手车估价、转让服务
82、心理契约是指个体与组织之间隐含的明文规定的双方各自的责任及对对方的期望。
根据上述定义,下列属于建立心理契约的措施是( )
A 为提高员工积极性,每月业绩最好者能享受双薪
B 为解决员工后顾之忧,与优秀员工签订终身合同
C 为吸引优秀人才,承诺为员工提供购房免息借款
D 结合企业的发展蓝图,为员工提供职业生涯设计
83、政策性亏损是指为保证国民经济的协调发展和人民生活的安定,企业在实现政府规定的社会公益服务目标,生产经营某种商品的过程中,由于国家限价等原因而产生的亏损。发生这类亏损,由财政部门审核后给予合理补偿。
根据上述定义,下列属于政策性亏损的是( )
A. 2012年,某粮食直补每亩增至120元,补贴资金将通过“省财政涉农补贴一本通”发放到种粮农民手中,以弥补农民增加的种粮成本
B. 国家出台提高小麦最低收购保护价政策,某粮油企业为开拓市场大量抢购小麦,又将大量面粉低于市场价销售,因此造成了亏损
C. 政府为实现农业现代化的目标,加大了对农业生产改造的资金投入,菜农机企业在这种形势下扩大生产规模导致了亏损,得到了退税补偿
D. 某县的粮食购销企业在经营政府规定的平价粮油过程中,因国家粮食保护价高但粮油成品销售价格低导致了亏损,财政部门给予了定额补贴
84、自我建构指个体通过行为表现表明自己符合在他人心目中的已经建立起来的社会身份或社会形象。
根据上述定义,下列属于自我建构的是( )
A. 16岁的女孩欢欢经常模仿话剧团演员的表演并像他们一样早起练功,她自己希望以后也成为一名话剧演员
B. 某公司创立之初就定下服务社会的企业使命,后来在偏远山区建立多所希望小学,树立了公司热心于社会公益事业的良好形象
C. 一些企业家经常穿着昂贵的西装,坐豪华轿车,有些人认为这是“炫富”,但他们认为如果不是这样,就不会得到同行的认可
D. 不同航空公司要求本公司的空中乘务员穿着不同的制服,他们认为员工形象会影响到公司在旅客心中的形象
85、威客模式是指一些人通过互联网把自己的智慧、知识、能力、经验转换成实际收益,他们在互联网上通过解决科学、技术、工作、尘活、学习中的问题从而让知识、经验、技能产生经济价值。
根据上述定义,下列属于威客模式的是( )
A. 某高校学生建立的免费回答中小学生学习问题的公益网站受到了学生和家长的好评,当地一家教育机构出资赞助扩大这个网站的规模,以帮助更多的学生
B. 某IT技术人员用业余时间开了一个小公司,主要在网络远程帮助他人修理电脑
C. 某大学毕业生在一个B2C网站上开了一家服装店,运用自己的人脉资源使网店很快就开始盈利
D. 某影师个人网站上的摄影作品吸引了大批网友浏览、转发,后来该摄影师依靠在该网站上发布摄影器材广告带来大量收入
三、类比推理。每道题先给出一组相关的词,要求你在备选答案中找出一组与之在逻辑关系上最为贴近、相似或者匹配的词。
86、平静∶讲述( )
A. 欣喜∶接受
B. 愤怒∶言论
C. 悲哀∶哀乐
D. 快乐∶行为
87、军队∶命令( )
A. 乐队∶指挥
B. 游客∶向导
C. 志愿者∶号召
D.
学生∶教导
88、兴趣∶索然无味( )
A. 知识∶不学无术
B. 误会∶善解人意
C. 骨气∶卑躬屈膝
D. 礼貌∶盛气凌人
89、软件∶程序员∶编写( )
A. 木头∶木匠∶打制
B. 渔网∶渔民∶编织
C. 车票∶乘客∶购买
D. 麦克风∶歌手∶唱歌
90、(
)对于湿地相当于稀土对于( )
A. 候鸟∶工业
B. 生态∶资源
C. 雨水∶黄金
D. 沼泽∶矿产
91、文字:剧本:话剧
A. 水:水果:果汁
B.叶子:植物:中药
C. 字母:键盘:文章
D.音符:乐谱:歌曲
92、地理∶自然地理∶经济地理
A. 城市∶居民区∶商业区
B. 卫星∶遥感∶雷达
C. 糖果∶水果糖∶芝麻糖
D. 单位∶千米∶公里
93、(
)对于家具相当于 花岗岩对于( )
A. 书桌∶石膏
B. 家电∶岩石
C. 木材∶雕塑
D. 房间∶石矿
94、(
)对于领航相当于规则对于( )
A. 航班∶选手
B. 航标∶犯规
C. 导航∶比赛 D.
航线∶裁判
95、邮局对于(
)相当于(
)对于 网购
A.快递:网店
B.邮政:网银
C.电子邮件:百货商场
D.驿站:网站
四、逻辑判断。每道题给出一段陈述,这段陈述被假设的正确的,不容置疑的。要求你根据这段陈述,选择一个答案。注意:正确的答案应与所给的陈述相符合,不需要任何附加说明即可从陈述中直接退出。
96、传播媒介拥有不可抵抗的强大力量,它们所传递的信息在受传者身上就像子弹击中身体、药剂注入皮肤一样,受众完全处于被动的地位,消极地等待和接受媒介所灌输的各种思想、感情、知识,受众的性格差异对大众传媒提供的信息产生的反应可以忽略不计。
如果以下各项为真,最能削弱上述观点的是( )
A.人对某种特定刺激就必然会引起某种特定反应
B.坚持读者需求导向并不能为受众创造最大利益
C.社会对电视节目庸俗化倾向普遍存在担忧心理
D.取消电影分级制度并未影响其观众的数量和构成
97、科学家发现,儿童时期不接触细菌和病菌,是5岁以下人群糖尿病病例近年来急剧增加的主要原因之一。而那些生活在农村的孩子由于更早接触到带菌的物质,有更多机会与宠物相处,患过敏症、哮喘和湿疹等疾病的几率反而很低。所以,将细菌消灭得过于彻底的环境可能反而会给儿童的健康带来危害。
以下哪项如果为真,将有力地支持上述结论?( )
A. 刚出生的婴儿,其体表和体内是无菌的,但开始吃奶、喝水后,细菌便乘机进入体内
B. 人体皮肤上的细菌大多起保护作用,并为每个人制造出独特的体味
C. 大部分细菌是有益于身体健康的,人的健康长寿离不开正常的菌群
D. 很多有害细菌平时与人体相安无事,当人体免疫力下降时,细菌便开始侵害人体
98、所有的战争和混乱都是在没有协商、无理可讲的时候发生的,讲理和协商都离不开语言,然而,并非有语言的地方就自动会有说理,有语言的地方必须有自由才能有说理。
由此可以推出( )
A. 所有的战争和混乱都是因为没有自由而发生的
B. 并非所有的战争和混乱都是在不可以协商和不可以讲理的时候发生的
C. 如果没有自由,不能讲理,就可能发生战争和混乱
D. 有语言和自由的地方就一定不会发生战争
99、2亿年前,在恐龙统治地球之时,一小撮夜行性的远古爬行动物在不知不觉中找到了一条生存策略,并最终走向了大脑的进化之路。科学家从与原始哺乳动物极其类似的远古爬行动物的头骨化石中得出结论,正是嗅觉的发展促进了远古爬行动物大脑的进化。
以下哪项如果为真,最能支持上述结论?( )
A. 许多早期哺乳动物由于自然选择进化出了更小的身体,而它们的脑却未能按比例缩小
B. 研究人员分析了爬行动物犬齿龙类化石,其与早期哺乳动物摩根兽亲缘关系很近,但摩根兽的大脑比犬齿龙要大一半,其中处理嗅觉的区域明显增大
C. 早期夜行性哺乳动物进化出更大的脑是为了促进它们的听觉,因为视觉在夜晚并不能起到很大作用
D. 研究表明,与现存哺乳动物关系最近的巨颅兽,其大脑容量和鼻腔所占空闻都要比早期爬行动物大一些
100、某单位每逢年底会针对全体员工进行评优,评优奖项有5个,分别是最佳敬业奖、最佳创意奖、最佳协作奖、最佳写作奖,年度明星奖。其中如果评选了年度明星奖则不能再评选最佳创意奖和最佳敬业奖:如果评选了协作奖‘就不能再获得写作奖;如果评选了敬业奖,则不能再获得协作奖。每个人最多获得两个奖项。综合科一共3位员工,揽括了所有奖项,每个人都获奖,但是奖项各不相同。已知员工甲获得了明星奖,员工乙和员工丙二人之间有人获得了写作奖。
由此可知,下列推测一定正确的是( )
A. 如果乙获得了写作奖,则其还获得敬业奖
B. 如果乙获得了协作奖,则乙和丙各获得两个奖项
C. 如果乙获得了写作奖和创意奖,则甲一定只获得一个奖项
D. 如果丙获得了协作奖,则乙一定不能获得敬业奖
101、研究人员在正常的海水和包含两倍二氧化碳浓度的海水中分别培育了某种鱼苗。鱼苗长大后被放入一个迷宫。每当遇到障碍物时,在正常海水中孵化的鱼都会选择正确的方向避开。然而那些在高二氧化碳浓度下孵化的鱼却会随机地选择向左转或向右转,这样,这种鱼遇到天敌时生存机会减少。因此,研究人员认为在高二氧化碳环境中孵化的鱼,生存的能力将会减弱。
以下哪项如果为真,不能支持该项结论?( )
A. 人类燃烧化石燃料产生的二氧化碳大约有三分之一都被地球上的海洋吸收了,这使得海水逐渐酸化,会软化海洋生物的外壳和骨骼
B. 在二氧化碳含量高的海洋区域,氧气含量较低。氧气少使海洋生物呼吸困难,觅食、躲避掠食者以及繁衍后代也变得更加困难
C. 二氧化碳是很多海洋植物的重要营养物质,它们在光照身下把叶子吸收的二氧化碳和根部输送来的水分转变为糖、淀粉以及氧气
D. 将小丑鱼幼鱼放在二氧化碳浓度较高的海水中饲养,并播放天敌发出的声音,结果这组小鱼听不到声音
102、传统观点认为,尽管用于制造贫铀弹所使用的贫铀放时性低,仍会导致人类染色体受损,从而引发肿瘤或癌症。但是,在最近的一项研究中,研究人员对接触过贫铀弹的退伍老兵的血细胞进行研究,到目前为止,还没有检测到任何染色体断裂和重复,并没有发现任何由于接触贫铀弹而造成的负面健康影响。因此相关研究人员认为,放射性低的贫铀弹不会对人类的健康造成影响。
以下哪项如果为真,最能削弱研究人员的结论?( )
A. 某地居民向法院起诉,声称该国军队试验贫铀弹,已影响该地居民健康
B. 世界上很多图像的专家都在致力于解决贫铀弹的放射性问题
C. 有数据显示,这些退伍老兵的后代患有先天性缺陷的比率高于正常值
D. 没有接触过贫铀弹的人也会患有肿瘤或癌症
103、科学家们认为,梦是大脑中主管人体各种功能的各个中心点联合作用的结果。人在睡眠时其部分脑细胞仍然在活动着,这就是梦的基础。最近的研究成果证实,做梦不仅不会影响人的睡眠和健康,而且还是保护大脑健康所必需的生理活动之一。
以下哪项如果为真,最能支持上述结论?( )
A. 根据问卷分析,长期不做梦的人比经常做梦者所需的睡眠时间更长,在休息后有一半人仍会感到疲倦
B. 实验中,研究人员在睡眠者出现做梦的脑电波时,就立即将其阻断,结果发现被试的血压和体温明显增高
C. 研究中,梦境被打扰的被试在醒来后显得焦虑不安,容易紧张,并出现记忆的短期障碍
D. 调查显示,能完整讲述梦境的被试相比遗忘梦境者,在工作中更能快速集中注意力,从而工作效率更高
104、树木枝干和许多植物的茎秆通常含有大量难以分解的木质素,因此利用它们来提炼生物燃料的效率会大打折扣。目前,人们发现了一种名为红球菌的细菌。它具有分解木头和其他植物中木质素的能力,因此,人们认为可以将红球菌广泛用于以往大都废弃的茎秆,从而大大提高生物燃料的利用率。
以下哪项如果为真,最能支持上述结论?( )
A. 红球菌能分泌一种酶,这种酶具有分解木质素的能力,似是其分泌能力呈现周期性交化
B. 一些真菌也具有分解木质素的能力,研究发现,这些真菌的生长需要特定的温度和湿度
C. 红球菌易于培养,目前对红球菌已完成基因测序,因此可以利用红球菌大规模地生产分解木质素的酶
D. 木质素是一种优质高分子材料,迄今为止,超过95%的本质素都是直接排入江河或浓缩烧掉,很少有效利用
105、富裕起来的这一代中国父母,仍然处在家庭教育的“初级阶段”内,习惯于用物质欲望的满足、用金钱砸下的“抢跑”来帮助孩子“赢在起跑线上”,用不肯放手来表达自己对孩子的爱、对教育的重视。快乐对于单纯的孩子而言,实在是很简单的事。有爱心的父母,没有那么多期望与要求,放下怀抱的焦虑感,没有那么多对于社会、制度、他人的怨愤,单纯地和孩子在一起,为他们营造一个更安全的环境,一起度过快乐美好的一天。
由此可以推出( )
A. 关心孩子会给孩子带来比金钱更多的快乐
B. 让孩子“赢在起跑线上”是一种错误的想法
C. 满足孩子的物质欲望也是爱孩子的一种方式
D. 孩子希望父母陪伴而不是把他们送进补习班
第五部分 资料分析
(共15题)
所给出的图、表、文字或综合性资料均有若干个问题要你回答。你应根据资料提供的信息进行分析、比较、计算和判断处理。
一、根据以下资料,回答106-110题。
2011年1-9月,全国造船完工5101万载重吨,则比增长18.3%,9月当月完工786万载重吨,环比增长67.2%。新承接船舶订单规模2902万载重吨,同比下降42.8%。手持船舶订单16886万载重吨,比上年同期下降13.8%,比2010年底下降14.5%。
1-9月,全国规模以上船舶工业企业1526家,完成工业总产值5734亿元,同比增长24.6%。1-8月,全国规模以上船舶工业企业实现主营业务收入4383亿元,同比增长27.1%。受成本上涨、低价船交付比例增大等因素影响,船舶工业实现利润增幅出现回落。1-8月,船舶企业实现利润总额328亿元,同比增长24.5%,增幅下降8.2个百分点。1-8月,船舶工业企业主营业务收入利润率7.5 %,同比下降2.1%。主营业务收入和利润总额增幅分别低于全国工业平均水平4.6和3.7个百分点。
1-9月,全国规模以上船舶工业企业完成出口交货值2394亿元,同比增长16%,增幅下降1.9个百分点。全国完工出口船舶规模4305万载重吨,占全国造船总量的84.4%;新承接出口船订单2162万载重吨,占新接订单的74.5%;手持出口船舶订单13863万载重吨,占全部手持订单的82.1%。
9月当月,我国船舶行业仅承接船舶订单规模94万载重吨,是2009年6月以来月度成交的最低值。截至9月底,全国约有30%的船厂没有接到订单,部分企业2012年上半年可能陷入开工任务不足的困境,一些中小船厂已开始停产、转产。
106、2011年1-7月,全国造船完工总量为多少万载重吨?( )
A. 4315
B. 3845
C. 4312
D. 3855
107、2011年1-9月,新承接出口船舶订单在全国造船完工总量中的比重约为多少?( )
A. 50.2%
B. 15.5%
C. 74.5%
D. 42.4%
108、2011年1-9月,全国手持出口船舶订单约为新承接出口船舶单的多少倍?( )
A. 4.78
B. 6.41
C. 3.22
D. 5.82
109、2011年1-9月,全国规模以上船舶工业企业完成出口交货值占全国规模以上船舶企业工业总产值中的比重与2010年该比重相比,下降了约几个百分点?( )
A. 3
B. 4
C. 5
D. 6
110、下列说法中正确的是( )
A. 与手持船舶订单相比,2011年1-9月新承接船舶订单规模比去年同期下降更多
B. 2011年1-8月,全国规模以上船舶工业企业主营业务收入占船舶工业总产值的76.4%
C. 2009年1-8月,船舶企业实现利润总额约为199亿元
D. 2011年1-9月,我国船舶行业月平均承接船舶订单规模低于94万吨
二、根据所给文字、图表资料回答111—115题。
某市2010年全年实现农业增加值124.3亿元,比上年下降1.6%。粮食播种面积22.3万公顷,比上年减少0.3万公顷;粮食产量115.7万吨,比上年下降7.3%。
全市农业观光园1303个,比上年增加9个;观光园总收入17.8亿元,比上年增长16.7%。民俗旅游实际经营户7979户,比上年减少726户;民俗旅游总收入7.3亿元,增长20.7%。种业收入14.6亿元,比上年增长13.5%。设施农业占地面积18323公顷,比上年下降2.3%;实现收入40.7亿元,增长20.1%。

111、该市2009年全年实现农业增加值约多少亿元?( )
A. 124
B. 126
C. 129
D. 132
112、该市2010年粮食平均产量约为每公顷多少吨?( )
A. 4.6
B. 5.2
C. 5.8
D. 6.5
113、该市主要农副产品与上年相比,产量变化绝对值最小的是( )
A. 肉类
B. 禽蛋
C. 水产品
D.
牛奶
114、该市种业收入增长速度( )
A. 高于观光园总收入增长速度
B. 高于设施农业收入增长速度
C. 低于民俗旅游总收入增长速度
D. 低于设施农业占地面积增长速度
115、以下说法与资料相符的是( )
A. 2010年该市粮食产量不到蔬菜产量的1/3 B. 2010年该市主要农副产品产量均有所下降
C. 2009年该市观光园数量为1312年
D. 2010年该市单位面积粮食产量比上年有所下降
三、根据所给文字、图表资料回答116—120题。
2011年上半年,我国软件产业实现软件业务收入8065亿元,同比增长29.3%,增速比去年同期高0.2年百分点;实现利润103亿元,同比增长34.9%。其中,6月份完成软件业务收入1828亿元,同比增长32.9%,增速比5月份回升3.6个百分点。
上半年,信息技术咨询服务、数据处理和运营服务实现收入761和1073亿元,同比增长36.5%和34.5%,分别高出全行业7.2和5.2个百分点;嵌入式系统软件实现收入1443亿元,同比增长33.8%,增速比去年同期高14.2个百分点。软件产品和信息系统集成服务发展较为稳定,分别实现收入2867亿元和1673亿元,同比增长28.2%和23.9%。IC设计增长放缓,上半年实现收入248亿元,同比增长13.7%,低于去年同期20个百分点以上。

116、2011年6月份我国软件产业软件业务收入占上半年总值的比重约为( )
A. 22.7%
B. 24.6%
C. 26.5%
D. 29.1%
117、与2011年一季度相比,二季度软件业务收入增长了约( )
A. 30.2% B.
33.5%
C. 36.7%
D. 39.4%
118、2011年上半年嵌入式系统软件收入同比增长了多少亿元?( )
A. 307
B. 365
C. 424
D. 488
119、2011年上半年收入占整个软件产业的比重高于上年同期水平的是( )
A. 信息系统集成
B. 嵌入式系统软件
C. IC设计
D. 软件产品
120、以下说法与资料相符的是( )
A. 2011年5月份我国软件产业实现软件业务收入同比增长28.2%
B. 2011年3月份我国软件产业实现软件业务收入高于4月份
C. 2011年上半年信息技术服务实现收入超过1800亿元
D. 2010年上半年IC设计实现收入同比增速为6.3%
2013年湖南省公务员考试《行测》参考答案及解析
第一部分 常识判断
1.【解析】B。本题考查地理国情常识。ACD表述都是正确的,只有B选项是错误的,错误原因是日本是稀土的主要使用国,而不是美国。
2.【解析】A。本题考查科技常识。A选项是错误的,隐形飞机的外层涂料的颜色是黑色,而不是天蓝色或者银白色。
3.【解析】B。金砖国家(BRICS)是指巴西、俄罗斯、印度、中国、南非五国。其中与我国接壤的是俄罗斯和印度。
4.【解析】D。本题考查文学常识。寂寞东篱湿露华,依前金靥照泥沙。金靥:金黄色的面庞,代指菊花;泥沙:比喻卑微的地位。
意思是菊花在东边的篱笆下,带着清晨的露水在寂寞地开放,依然象往常一样在无人关注地自展芳华。世间的俗人是没有高雅的情趣,只是在重阳节那天跟风去看菊花。
5.【解析】C。考察热胀冷缩原理,这几个选项在我们讲义上的科技常识中都有,A选项和C选项符合生活常识,但是B选项物体受热时会膨胀,遇冷时会收缩。这是由于物体内的粒子(原子)运动会随温度改变,当温度上升时,粒子的振动幅度加大,令物体膨胀;但当温度下降时,粒子的振动幅度便会减少,使物体收缩。这是典型的热胀冷缩原理,但是却需要运用物理方面的知识,对考生要求至高,可见一般。D选项明确写明水结冰后膨胀使岩石碎裂,这个选项是因温度变低而导致岩石胀裂,题目考查的明显是冷缩。
6.【解析】B。本题考察医学常识。造成血液颜色为红色的是蛋白质。
7.【解析】C。拉动经济增长的三大马车分别是投资、消费、出口。故本题答案为C。
8.【解析】C。根据《商标法》第9条内容,申请注册的商标,应当有显著特征,便于识别,并不得与他人在先取得的合法权利相冲突。
9.【解析】B。核电站一般都是使用铀等放射性金属的,A选项中氢弹爆炸的威力要比原子弹大很多,C选项中热核反应不是都需要人为条件的,比如太阳,D选项中的核电站的反应过程是核能-内能-机械能-电能。
10.【解析】C。本题考察的是物权法中的建筑物区分所有权,《物权法》第七十三条建筑区划内的道路,属于业主共有,但属于城镇公共道路的除外。建筑区划内的绿地,属于业主共有,但属于城镇公共绿地或者明示属于个人的除外。建筑区划内的其他公共场所、公用设施和物业服务用房,属于业主共有。
第七十四条 建筑区划内,规划用于停放汽车的车位、车库应当首先满足业主的需要。建筑区划内,规划用于停放汽车的车位、车库的归属,由当事人通过出售、附赠或者出租等方式约定。占用业主共有的道路或者其他场地用于停放汽车的车位,属于业主共有。
11.【解析】B。本题考察的是科技常识。考生只需要把握凸透镜和凹透镜的成像原理即可。
12.【解析】C。蟾宫折桂:攀折月宫桂花。科举时代比喻应考得中。独占鳌头:科举时代,称状元及第,谓独占鳌头。连中三元:清代科举制度,分三级考试,中试者的第一名分别给以“解元”、“会元”、“状元”的头街,如应试举子在三级考试中,连取三个第一名,即所谓“连中三元”。金榜题名:科举时代殿试揭晓的皇榜;题名:写上名字。指科举得中。五子登科:直白的说,登科就是科举考试中考中进士的意思。
13.【解析】B。“知之为知之,不知为不知,是知也”不是出自《韩非子》,而是选自《论语·为政》,意思是:知道就是知道,不知道就是不知道,这样才是真正的智慧。原句是---子曰:“由,诲女知之乎!知之为知之,不知为不知,是知也。”由:孔子的学生,姓仲,名由,字子路。A、C、D三项都是正确的。
14.【解析】C。A选项正确。五四运动之后直至今天的所有反映现实生活的京剧都可以视为现代京剧可视为现代京剧。包括《红灯记》,《智取威虎山》,《海港》,《海瑞罢官》、《红灯记》、《沙家浜》、《智取威虎山》。B正确。京剧表演的艺术手段主要有唱、念、做、打,也是京剧表演四项基本功。C错误。京剧主要表现的是王侯将相的故事。D正确。中国传统戏曲的脸谱,是演员面部化妆的一种程式。一般应用于净、丑两个行当,其中各种人物大都有自己特定的谱式和色彩,借以突出人物的性格特征,具有“寓褒贬、别善恶”的艺术功能,使观众能目视外表,窥其心胸。因而,脸谱被誉为角色“心灵的画面”。
15.【解析】D。本题考察的一个重要的经济学概念——恩格尔系数,恩格尔系数是食品支出总额占个人消费支出总额的比重。恩格尔系数是国际上通用的衡量居民生活水平高低的一项重要指标,一般随居民家庭收入和生活水平的提高而下降。恩格尔系数在20%以下的只有美国,达到16%;欧洲、日本、加拿大,一般在20-30%之间,是富裕状态。东欧国家,一般在30-40%之间,相对富裕,剩下的发展中国家,基本上分布在小康。因为刚果的人均收入最低,所以本题选择D。
16.【解析】D。本题考查哲学常识的矛盾论。“分”与“合”是两个相互矛盾的事物,本题中强调“分”与“合”二者的互相转化,没有体现A、B、C、三项的原理。
17.【解析】B。《四库全书》基本囊括了清代前期的古代所有的图书。因此B是错误的。
18.【解析】C。A正确。菲尔兹奖(Fields Medal)是一个在国际数学联盟的国际数学家大会上颁发的奖项。它每四年颁奖一次,颁给二至四名有卓越贡献的年轻数学家。菲尔兹奖是据加拿大数学家约翰·查尔斯·菲尔兹的要求设立的,被视为数学界的诺贝尔奖。 B正确。普利策奖也称为普利策新闻奖。1917年根据美国报业巨头约瑟夫·普利策(Joseph Pulitzer)的遗愿设立,现在已使普利策奖成为全球性的一个奖项。C错误。南丁格尔奖是红十字国际委员会为表彰在护理事业中做出卓越贡献人员的最高荣誉奖。D图灵奖(A.M. Turing Award,又译“杜林奖”),由美国计算机协会(ACM)于1966年设立,又叫“A.M. 图灵奖”,专门奖励那些对计算机事业作出重要贡献的个人,有“计算机界的诺贝尔奖”之称。
19.【解析】C。里氏地震规模每增强一级,释放的能量增加10倍。
20.【解析】D。(1)人体成年男性骨密度峰值在20~29岁,而成年女性在30~39岁;(2)骨密度在30、40、50三个年龄段存在性别差异,女性高于男性;(3)40岁以后,骨密度随着年龄增加而呈下降趋势,其中女性骨密度下降幅度较男性明显,尤其60岁以后,女性骨质疏松发生率明显高于男性。因此选D。
第二部分 言语理解与表达
21.【解析】C。先看第一空,“对于一个经历过贫困童年的富翁来说”这句话交代了原因、背景,所以富翁的消费行为不可能是“不可思议”或“出人意料”的,故排除B、D项。再看第二空,“根深蒂固”强调“根”“蒂”,即原本、根本如此,这与贫困童年的经历相呼应;而“积重难返”强调“积”的过程,与原文所要表达的意思不是很相符。所以本题选C。
22.【解析】A。“纠偏”与“纠错”属于并列关系,因此第一空应选择与“及时”近义的“尽早”,“彻底”“公开”“坦诚”都没有时间紧迫的含义。验证第二空,多元价值强调的是各方之间的制衡,故本题选A。
23【解析】A。由“而不是……甚至……”可知,甚至后面的部分要比前面的部分的程度深,“破坏”是贬义词,政府不可能破坏企业的人才录用过程,“影响”和“直接参与”的程度差不多,因此排除C、D两项。根据文意,企业更需要的是长久地留住人才,故本题选A。
24.【解析】D。“降价”不会单纯地引起“效益”和“规模”的扩大,故排除A、B项。由“国际贸易”可知,第一空应选“出口”,并且“国际贸易摩擦”是固定的经济学用语,故本题选D。
25.【解析】A。第一空,“被海水淹没地区的人口”应该被“转移”或是“安置”,“控制”人口表意不当,“延缓”与“人口”无法构成动宾关系,故首先排除B、C两项。第二空,“全球变暖所导致的最坏结果的发生”应该是通过“限制二氧化碳的排放”被“阻止”的,“结果”可以被“改变”,但“结果的发生”不能被“改变”,即“改变”+名词、“阻止”+动词,排除D项。本题答案为A。
26.【解析】B。第一空,“河图出于河南洛阳市的孟津县”这件事情是人尽皆知的,“无可厚非”主要指没有可过分责难的,表意不当,故首先排除A项。“妇孺皆知”本身含主语,而原句“人们对它已是……”也包含主语“人们”,故排除D项。“了然于胸”与“如数家珍”都可形容某人对所讲的事情十分熟悉。第二空,“扑朔迷离”形容事情错综复杂,不容易看清真相,“疑窦重重”指有很多使人怀疑之处,文中说“没有定论”,表明“洛书出于何处”这件事情有很多说法,但每种说法都有可疑之处,因此无法下定论,可见用“疑窦重重”更合适。故本题答案为B。
27.【解析】A。本题的切入点在第一空。“琳琅满目”比喻美好的东西很多,多指书籍或工艺品,不能修饰“情感价值取向”,排除B项;“纷繁芜杂”指多而杂乱,没有条理。文中强调的是情感价值取向的多样性,没有“杂乱”这一内涵,排除C项;“标新立异”既强调“新”又强调“异”,情感价值取向没有“新”这一内涵,排除D项。
28.【解析】C。由题干中第二空前面的“甚至”二字可以判定这里应填入一个比“熟人”程度更深的词语。而A、B两项中的“伙伴”和“搭档”词义相近,故可先排除。“同僚”泛指在机关任职的同事,用在此处显然不合适,排除D项。故本题选C。
29.【解析】A。本题以第二空为切入点进行排除。“浮想联翩”指许许多多的想象不断涌现出来,与前文的“一个……念头”矛盾,排除C项。“心血来潮”形容心中突然产生某种念头,与前文“脑子里突然出现了一个……念头”表述重复,排除D项。“异想天开”比喻荒唐离奇,想象着根本不可能实现的事情,“突发奇想”形容突然想出一个非常奇怪的想法或突然想做某一件前所未有的事。二者的含义有相似之处,但是“异想天开”明显程度更深。测谎仪器是给人使用的,而巴克斯特竟然将它使用在植物的叶片上,常人看来这种行为是非常荒唐、无法理解的。因此第二空填入“异想天开”更为恰当。再看第一空,“古怪”和“奇怪”是近义词,“古怪”的程度要比“奇怪”深,故本题选A。
30.【解析】C。 “待遇”一般与“享受”搭配,首先排除A项。文段的意思是,人类与其他生物都是自然界进化的结果,因此其他生物也应当和人类一样,有权享用大自然赋予的资源。根据常识可以推断,生物的高低等级不同,对自然资源利用的程度必然也不同,因此,其他生物与人类拥有同样的“地位”和“优势”是说不通的,故排除B、D项。故本题选C。
31.【解析】A。由第一空前的“反思和抗争”可排除C、D项,“矢志不渝”“奋发图强”与“反思和抗争”所表达的语意不符。“坚韧不拔”一般用来形容“意志”,排除B项。故本题选A。
32【解析】D。“收获”“回报”应和“付出”对应,第一空前没有关于“付出”的内容,故排除A、B两项。火山灰并不是只有意大利才有,因此第二空可以排除C项的“举世无双”。故本题选D。
33.【解析】A。由常识可知,“查清中国海,进军三大洋,登上南极洲”都是我们已经做到的事情,故B项的“部分”说法错误,排除。“浮光掠影”比喻观察不细致或印象很不深刻,像水上的反光和一闪而过的影子,一晃就过去了。“浅尝辄止”指略微尝试一下就停止,比喻不肯下工夫深入钻研。“蜻蜓点水”指蜻蜓在水面飞行时用尾部轻触水面的动作,比喻做事肤浅、不深入。由词义可知,第二空选“浅尝辄止”更为恰当。本题答案为A。
34.【解析】A。先看第二空,文段中没有体现对“过时”的东西予以“批判”的意思,故排除D项。再看第三空,“居无定所”本意表示没有固定的居住位置,甚至是属于自己的定居点都没有,从不在同一个地方多做停留,随遇而居;“无依无靠”形容孤独或没有支持;“孤苦伶仃”形容孤独困苦,无依无靠。由文段可知,这里主要讲的是追求城市建设焕然一新后,引起城市记忆的变化。结合成语的意思可知,第三空选“居无定所”更为恰当。故本题答案为A。
35.【解析】C。本题的关键在于第三空。通读文段可知,第一句为主旨句,后面的“公司和产品”“某些书籍”是对主旨句进行的解释说明,为并列结构。由“公司和产品在不知名的情况下”可知,第三空应该填入与“不知名”意思相近的词,C项“陌生”最恰当,应选。再看第二空,“刺激销售”搭配恰当,“促进”一般与“消费”搭配,“带动”通常与“增长”搭配,“提高”应与“销量”搭配。最后验证第一空,将C项的“悲剧”代入,符合文意。
36.【解析】A。文段是围绕“想法或假说”进行阐述的。第一句与第二句构成因果关系,第三句则是强调“判断的习惯”的重要性。看第一个空还不能直接排除选项,可先从第二个空入手。观察四个选项,“证据”是证明(案件)事实的依据;“定律”是为实践和事实所证明,反映事物在一定条件下发展变化的客观规律的论断;“学说”是指学术上自成系统的主张、理论;“理论”是指人们关于事物知识的理解和论述。而第一句讲的是“想法或假说”的来源与用途,即“想法或假说”源于人的思想,寻找或构造能揭示事实真相的证据。
37.【解析】C。本题切入点为第一空,“只有少数几个州会向职工征收失业保险税”说明的是“失业保险税”的来源问题,而第一句明显为并列关系的复句,所以第一空应填“来源”。本题应选C。
38.【解析】A。先看第一空。“独树一帜”比喻自成一家,不能修饰“作用”,排除B项;“无可厚非”是指不可过分指摘,表示虽有缺点,但是可以原谅,不能作定语来修饰“作用”,D项也应排除。再看第二空。“挫折”与“记者的职业操守”不能搭配,故排除C项。故应选A。
39.【解析】C。本题的切入点在第三空。“汲取为……”“锤炼为……”均搭配不当,故首先可排除B、D项。再看第一空,“代价”泛指为达到某种目的所耗费的物质或精力,题干第二句明显不是人们为浅阅读付出的代价,而是浅阅读带来的弊端。排除A项,故应选C。
40.【解析】D。本题的切入点在第一空。“中药出口欧洲遭遇严冬”直接受影响的是中药的“国际化”问题,中药的“标准化”“现代化”“产业化”均与“中药出口欧洲遭遇严冬”关联不大。故应选D。
41.【解析】C。词语理解题,定位原文“新机制”在第一行,应用特殊符号“:”,“:”后面是对新机制的解释说明,解释说明部分为分号引导的并列句,内容是不同的交通方式的保障,概括为“保障—市场”更合适。
42.【解析】B。这道题是细节题,A选项中的不同时期原文没有涉及,C选项中的“相互促进”与文中“并非认为道德决定民生而是……”相矛盾,D选项中的儒家道德至上与文中不符。所以本题答案B。
43.【解析】A。本题属于主旨概括题。文段的主体为“战略性新兴产业”,强调战略性新兴产业与其他产业相融合是技术融合的大势所趋。因此,本题答案为A选项。
44.【解析】C。本题属于意图判断题。由文段尾句“不具备道德力的企业,不对他人或社会负责的企业,终将被淘汰出局”可知,作者意在强调现代企业要想实现持续发展,必须提升企业的道德力。因此,本题答案为C选项。
45.【解析】B。本题属于主旨概括题。文段首句强调隋唐时期的陶器开启了中国陶器与西域的交流,后文具体阐述隋唐陶器在产生和发展过程中吸收国外工艺并向全世界输出。A项没有体现主体“陶器”。C项未体现出“陶器”之外的另一核心要素“文化交流”。D项没有体现“吸收”。因此,本题答案为B选项。
46.【解析】B。本题一道意图判断题,整段文字主要讲是学术评价交织各种复杂因素,言外之意是学术评价不应该过多依赖量化数据。因此,本题答案为B选项。
47.【解析】D。本题属于主旨概括题。文段尾句由转折关联词“但”引出主题句,即原创力走出困境的方法。A、B项说法片面,排除;C项无中生有,文段并未提及作家应如何不断地积累生活经验。因此,本题答案选择D选项。
48.【解析】C。本题属于细节理解题。根据“但是要真正实现,恐怕为时尚早”一句可知,基因学的研究成果还未广泛应用于医学实践,A项错误。B项表述错误,不是用药不当导致基因变异,而是基因的差异使得人体对药物的反应不一样。根据“科学家发现产生这种现象的原因在于这类人拥有特定的基因”一句可知C项正确。D项原文没有体现,为无中生有项。因此,本题答案为C选项。
49.【解析】A。本题属于语句衔接题。文段由“就此而论”引导出重点,提出历史学家只能借助于历史文本对历史进行研究,此处强调的是“历史文本”的重要性,可见尾句由“因此”引导的结论句应对前文进行总结,主体与之保持一致。A项的“文本性”与前文主体话题连贯一致。因此,本题答案为A选项。
50.【解析】C。原文第一句话“人生不可能是尽善尽美的”是文段的基调,从“不可能”可以看出作者的态度是接受不完美这个事实,B项逻辑不通,不完美转化为完美,那么人生就是尽善尽美了,与第一句话矛盾。A项将不对称视为缺憾,也不符合第一句话的观点。D项在原文已体现,故排除。C项符合原文逻辑,不对称是事实,但不一定就是丑或缺憾,也能产生和谐与平衡的美感。
51.【解析】C。文段可以分为两层,前三句话是总述,点明了文段的主旨——莎士比亚和汤显祖是同时代的伟大剧作家,但是二人的剧本写法不一样。之后的内容是分说,以《罗密欧与朱丽叶》和《牡丹亭》为例,具体比较二者艺术风格的不同。因此,只有C项完整地概括了文段的主旨。A项的“伟大之处”仅在第二句话中提到,偏离了文段的主旨。B项只提到了《牡丹亭》,过于片面。D项,文段的主体是莎士比亚和汤显祖,“中外古典戏剧”无端扩大了主体范围,且“共同点”表述有误,文段主要阐述不同之处。
故选C。
52.【解析】A。细节理解题,由文段尾句的转折“对开发能源不作限制,造成了能源资源的破坏和浪费,形成了到现在还无法根治的环境污染和公害”可知A项表述正确。B、C、D项无中生有。因此,本题答案为A选项。
53.【解析】C。文段是总分总的论述形式,第一句话是主题句,后文是展开论述,最后一句是主旨的同义阐述。C项正是最后一句话的同义表达,所以本题选C。A项中科研成果过于具体,与原文关系不大。B项只是原文主旨的一个方面,作为主旨概括,不够全面。D项不是原文主旨,同样只是其中的一个方面。
54.【解析】A。本题属于主旨概括题。文段首先提出了水资源短缺这一问题,随后提出海水淡化这一解决方案,此处强调的是海水淡化的必要性。结尾介绍海水淡化的成本将逐渐降低,此处强调的是可行性。因此,本题答案为A选项。
55.【解析】
56.【解析】B。文段在前面六句的内容都是关于传记和生命活力之间联系的陈述,而通过表示总结的标志“正是这种生命活力……”可知,最后一句是文段的落脚点,是文段的主旨所在,因此正确答案中必须要体现“中国古典传记”和“生命力”两个概念,故选B。
57.【解析C结语推断题,根据上文中最近的提示性信息即增值税和营业税并列形式,所以根据前文最近信息主体一致下文应该是增值税和营业税,所以匹配选项C。
58.【解析】A。本题属于语句排序题。首先确定首句,③提出了一个概念,即“防水平装书”,⑤对这个概念进行具体阐述,可见③应排在⑤之前,排除C、D项。①句中有一个表并列的关联词“还”,不能直接接于③之后,故排除B项。
59.【解析】A。文段第一句指出,中国投资环境发生根本变化,表面上看外资企业面临的投资环境有所恶化。第二句和第三句则表明市场规模扩大、公平竞争更能得以保证。这说明实际上中国的投资环境在朝良性发展的方向转化。
60.【解析】A。本题属于意图判断题。文段脉络为总分结构。首句提出全文重点,即:审慎原则是对科学应用的务实态度。第二句利用分号引导了三个分句,具体阐明了科研成果在应用过程中的弊端,言外之意是呼吁对科研成果的应用应当谨慎。B、C、D三个选项是均对分论点进行阐述,排除。因此,本题答案选择A选项。
第三部分 数量关系:
61.【解析】A。统筹优化问题。由题意,第一次付款144元可得商品原价为160元;第二次付款为310元可得原价为350元。故总价510元,按照优惠,需付款300×0.9+210×0.8=438(元),节省了454-438=16(元)。
62.【解析】C。本题可采用方程法。设一包A4纸价格为x元,一包B5价格为y元。由题意得:
解得x=20,y=175,故每包B5纸比A4纸便宜2.5元。
63.【解析】B。工程问题。采用赋值法,赋值每个农民割麦子的效率为1,由题意,甲组割麦子的总量为20×1.5+10×1.5=45,故每个农民捆麦子的效率为45÷1.5÷10=3;设从10点之后经过x小时,乙组的麦子全部捆好。故乙组割麦子的总量为15×(3+x),捆麦子总量为20×3×x,二者应该相等,解得x=1(小时);故11:00时麦子可以全部捆好(最后一步可以采用代入排除)。
64.【解析】B。最值问题。构造最不利,由题意,还剩30名员工没有投票,考虑最不利的情况,乙对甲的威胁最大,先给乙5张选票,甲乙即各有15张选票,其余25张选票中,甲只要在获得13张选票就可以确定当选。

67.【解析】C。不定方程问题。由题意两组学生名字字数相差10,两边人数相同,即其中一组比另一组三名字人数多10人,则2名字人数少10人。
68.【解析】C。本题可采用方程法。设该产品最初的成本为元。由题意得:67.1-0.9x=2(67.1-x),解得x=61。因此该产品最初的成本为61元。
69.【解析】A。代入排除思想。代入A项,若相差2岁,则孙儿孙女分别为9岁和11岁,11×11-9×9=40,满足题意。
70.【解析】D。设有x辆出租车,由题意列方程:3x+50=4(x-3),解得x=62。
第四部分 判断推理
71.【解析】B。题干图形的封闭空间的数量分别为3、4、5、6个,因此问号处应填入一个含有7个封闭空间的图形,只有B项符合。
72.【解析】A。题干每幅图形都有四种元素,且每幅图形中都含有相同的元素五角星。因此,本题选择A选项。
73.【解析】B。题干每幅图形中直线的数量都为3,且内部图形与外部图形的交点数都为3。因此,本题选择B选项。
74.【解析】B。题干图形的封闭空间的数量分别为3、4、5、6个,因此问号处应填入一个含有7个封闭空间的图形,只有B项符合。
75.【解析】A。本题考查重构推理,只有A项可由平面图折成。因此,本题选择A选项。
76.【解析】C。关键词是:自由意志。A选项提出终止询问。B选项提到材料一致。D选项从轻发落。C选项提到个人主张这种自由意志。因此,本题选择C选项。
77.【解析】C。印记学习发生在动物活动的早期阶段,A、B、D三项都是动物在早期形成了一种印象或者习惯,继而影响到现在的行为。C项行为的主体是母羊,而它舔小羊的行为并不是在它早期由直接印象形成的学习行为。因此本题答案选C。
78.【解析】D。A项中国家给的补贴是为了保护草场,并非为农产品;B项中没有“提供资金或财政上的支持”;C项中主体不符,某市政府不能代表国家。D项中政府高价回收玉米就是对该农产品的补贴。
79.【解析】C。定义的核心是“产品的设计没有考虑用户的习惯和需要,造成使用上的不便”。A项是质量问题。B项是游戏难度的设置,并没有造成使用的不便。D项说明书并不是产品本身。故本题答案选C。
80.【解析】B。A项中的领先的卫星通话技术费用昂贵而没有获得市场优势,说明自身存在不足,不能说是“劣质的淘汰了优质的”。C项并没有优劣对比。D项是个例,也不符合定义。B项价格高的药占据了大部分市场,而疗效却不如常用药,属于典型的“平庸的淘汰杰出的”情况,故本题选B。
81.【解析】A。关键信息是“产品(服务)销售以后”提供服务,A项是在销售的同时赠送,不符合定义,故本题选A。
82.【解析】D。心理契约的一个重要特点是“没有明文规定”。A项提供双薪、B项签订合同、C项承诺提供免息借款都属于明示的、双方明确约定的情况。D项通过为员工提供职业生涯设计,使员工与企业发张结合在一起,企业能与员工达成并维持一份动态平衡的“心理契约”。因此只有D项符合题目要求。
83.【解析】D。定义可以简单概括为“企业为了配合政策公益目标造成亏损,政府财政予以补贴”。最符合这一定义的是D项。A项并没有涉及企业;B项企业行为并不是为了配合政策,而是其自发的行为;C项中的企业是在大形势下造成的亏损,而不是为了配合某项具体政策而造成的亏损,故排除。本题答案为D。
84.【解析】C。A项,不存在已经建立的社会身份或社会形象。B项,是通过行为树立了形象,并非为了符合已经建立的形象,不符合定义。D项,员工形象会影响公司在旅客心中的形象,说明公司希望在旅客心中树立好的形象,而非符合已经在旅客心中建构的形象,故也不属于自我建构。C项,企业家通过穿西装、坐豪车来表明自己符合在同行心中的形象,符合定义。故本题选C。
85.【解析】B。A项为公益性质,并没有产生经济价值。C项和D项只是借助网络平台,而并不是将自己的智慧、知识、能力、经验直接转化为经济收益。B项属于利用网络,是自己的技术直接转化为经济收益。
86.【解析】A。本题考查语法关系,前者可以修饰后者,平静地讲述,也后者为动词。因此,本题选择A选项。
87.【解析】A。本题考查对应关系。军队必须绝对服从命令,乐队必须绝对服从指挥。因此,本题选择A选项。
88.【解析】C。本题考查反义关系,索然无味是指没有兴趣,卑躬屈膝是指没有骨气。因此,本题选择C选项。
89.【解析】B。本题考查语法关系,程序员编写软件,渔民编制渔网。因此,本题选择B选项。
90.【解析】D。本题考查包含关系。沼泽是一种湿地,稀土是一种矿产。因此,本题选择D选项。
91.【解析】D。本题考查对应关系。由文字组成剧本,根据剧本编排话剧;由音符组成乐谱,根据乐谱演唱歌曲。
92.【解析】C。本题考查包含以及并列关系。自然地理与经济地理为并列关系,同属地理,水果糖与芝麻糖为并列关系,同属糖果。因此,本题选择C选项。
93.【解析】C。本题考查对应关系。家具的一种原材料是木材,雕塑的一种原材料是花岗岩。因此,本题选择C选项。
94.【解析】D。本题考查对应关系。根据航线进行领航,根据规则进行裁判。因此,本题选择D选项。
95.【解析】C。本题考查对应关系。使用电子邮件可以代替去邮局发信,网购可以代替百货商场购物。
96.【解析】C。一般类论证。题干观点:传播媒介拥有不可抵抗的强大力量,受众完全处于被动的地位,消极地等待和接受媒介所灌输的各种思想、感情、知识。C项“社会对电视节目庸俗化倾向普遍存在担忧心理”是一个反向的论据,说明受众不是完全被动的接受。A项中“会有引起某种的反应”并不能说明受众是否接受。B项意思是说按读者需求来进行大众传播不能创造最大利益,D项意思是说改变传播方向的制度不会影响观众数量和构成,都与题无关。
97.【解析】论证类。要支持的论点:彻底消灭细菌可能对健康有危害。C人体健康离不开正常菌群,即为,彻底消灭细菌人体就不健康,对论点的直接支持。A“开始吃奶后就有细菌”,即,应该消灭细菌。对论点有削弱作用。B“皮肤上的细菌”该范围太小,而且“制造独特的体味”和论点无关系;D“细菌侵害人体”对论点是削弱。因此,本题选择C选项。
98.【解析】C。翻译推理类题目。战争和混乱→无协商无理,讲理协商→语言,说理→语言自由;A战争混乱→没有自由,题中“战争和混乱→无协商无理”无协商无理推不出任何事情,A错;B说法和题目原话完全相反,错。D语言自由→无战争,题中“语言自由”推不出任何事情,错。C无自由→无理,无理推不出必然有战争,但可能有战争,正确。而且,课堂上强调过,“有‘可能’的选项一般是正确选项”,据此,此题秒杀。因此本题选择C选项。
99.【解析】B。本题属于加强支持型,论点为嗅觉的发展促进了远古爬行动物的进化,B项对比了进化程度较高的哺乳动物的大脑容量和嗅觉的区域比较,支持了论点。因此,本题选择B选项。
100.【解析】B。本题属于翻译推理,题干翻译为:明星→非创意且非敬业;协作→非写作;敬业→非协作;B项中说乙获得协作奖,则,不能获得写作奖,并且不能获得敬业奖,并且丙一定获得了写作奖,甲获得了明星奖,并且不能获得创意和敬业奖,并且不能获得协作奖和写作奖,题干中有5个奖项,3个人,每个人最多获得2个奖项,甲只能获得一个奖项,因此,乙丙都能获得2个奖项,因此,本题选择B选项。
101.【解析】C。论证类。要支持的论点:高二氧化碳环境中孵化的鱼,生存能力较弱。A“二氧化碳软化海洋生物外壳骨骼”加强;B“高二氧化碳使其呼吸繁衍都困难”加强;D“高二氧化碳环境中,小丑鱼幼鱼听不到天敌声音”,即,易被天敌伤害,加强;C“二氧化碳会转化成淀粉氧气”,有利于生存,对论点是削弱。题目让选“不能支持的”,正确答案为C选项。
102.【解析】C。论证类。要削弱的论点:放射性低的贫铀弹不会影响健康;论据:对退伍老兵的体检未检测出负面影响。B“致力于解决放射性问题”和论点无直接关系;ACD都可削弱,但最直接、离题目最近的应该是C,材料中药证明的是“退伍老兵”这个群体,因此本题答案为C选项。
103.【解析】A。本题属于加强支持型,论点为:睡眠不会影响健康,反而会保护大脑健康,A项直接给出现象,长期不做梦的人睡醒后仍然会感到疲惫,说明做梦对健康有益。因此,本题选择A选项。
104.【解析】C。本题属于加强支持型,论点为红球菌能够提高生物燃料的利用率,C项说红球菌可以产生分解木质素的酶。因此,本题选择C选项。
105.【解析】D。本题属于日常推理型,题干中表达了父母对孩子的教育,两种不同的方式都进行了表述,但是并没有进行比较,只有D项能够推出。因此,本题选择D选项。
第五部分 资料分析
106.【解析】B。本题属简单计算。2011年1~7月,全国造船完工总量为1~9月减去9月减去8月,为5101-786-786/(1+67.2%)=3845。
107.【解析】D。本题考核比重的计算。2011年1~9月,新承接出口船舶订单在全国造船完工总量中的比重=2162/5101=42.4%。因此,答案选择D选项。
108.【解析】B。本题考核倍数的计算。2011年1~9月,全国手持出口船舶订单约为新承接出口船舶订单的比值=13863/2162=6.41倍。
109.【解析】A。本题考核比重的计算。2011年1~9月,全国规模以上船舶工业企业完成出口交货值占全国规模以上船舶企业工业总产值中的比重与2010年该比重相比,下降了约2394/5734-[2394/(1+16%)]/[5734/(1+24.6%)]=-3%。
110.【解析】C。本题属于文字分析题,考核读数和比重计算
A选项,增长量计算。现期量大,增长率大,则增长量大。因此与手持船舶订单相比,2011年1~9月新承接船舶订单规模比去年同期有所增加。A选项错误。
B选项,材料未给出船舶工业总产值的数据。B选项错误。
C选项,基期量计算。2009年1~8月,船舶企业实现利润总额约为328/(1+24.5%)/(1+32.7%)。C选项正确。
D选项,9月当月,我国船舶行业承担船舶订单94万载重吨,是2009年6月以来月度成交最低。因此2011年1~9月,我国船舶行业月平均承接船舶订单规模应该高于94万吨。D选项错误。
因此,答案选择C选项。

119.【解析】B。本题考核现基期比重比较大小。要求2011年上半年收入占整个软件产业的比重高于上年同期的是哪一项数据,只需找出同比增速高于整个软件产业收入同比增速的那项数据即可,由第二段可知,只有嵌入式系统软件的增长率33.8%,高于上半年软件产业的增长率29.3%。选B。
120.【解析】C。本题属于文字分析题。A选项,2011年5月软件业务同比增速,直接观察发现为29.3%。A选项错误。B选项,3月收入增长3454-2167明显小于4月份的收入增长4822-3454。B选项正确。C选项,上半年信息技术服务为761+1076=1837(亿元),明显超过1800亿元。C选项正确。D选项,2010年上半年IC设计收入同比增速超过(13.7%+20%),不是6.3%。D选项错误。
真题试看结束后
微信扫下方二维码即可打包下载完整版《★2013年湖南省公务员考试联考行测真题试卷及解析》真题及1200套国家及各省公务员考试历年真题
手机用户可保存上方二维码到手机中,在微信扫一扫中右上角选择“从相册选取二维码”即可。