设为首页
加入收藏
考试招聘
成绩查询
考试问吧
考试题库
各地导航
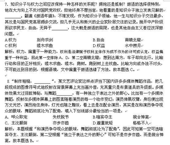
在线留言
关注微信
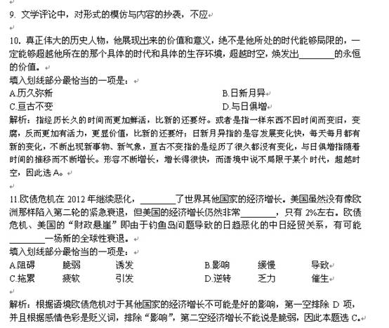
招考公告
公考信息
政府部门招聘
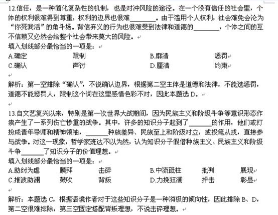
招警考试公告
村官考试公告
三支一扶公告
企业招聘信息
事业单位招考
考试经验
考试经验
报考指南
报考指南
公考真题
公考真题
行测历年真题
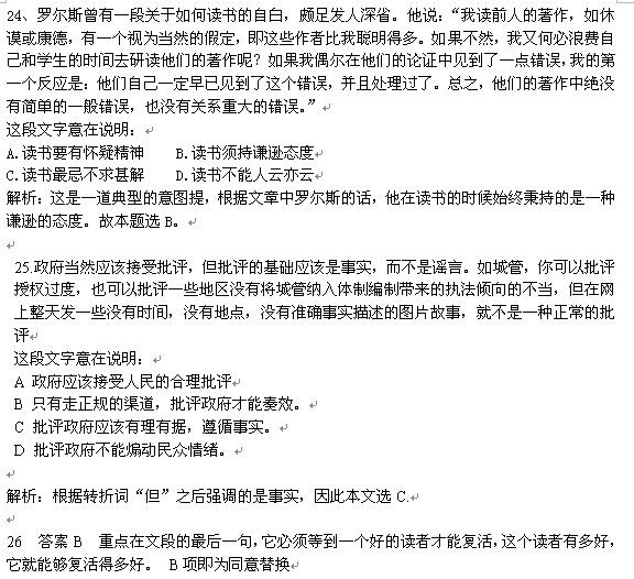
申论历年真题
面试历年真题
招警考试真题
村官考试真题
企业招聘真题
三支一扶真题
事业单位真题
公考题库
公考题库
行测题库
申论热点预测
考试辅导
考试辅导
行测辅导
申论辅导
面试辅导
地区导航
地区导航
招警考试
招警考试
招警考试信息
招警行测真题
招警申论真题
公安基础知识
招警面试真题
其他公考
其他公考
村官考试
村官考试真题
企业招聘
企业招聘真题
三支一扶招考
三支一扶真题
返回首页
返回首页
公务员招考
政府部门招聘
事业单位招考
村官招考
银行招聘
招警考试
选调生考试
三支一扶
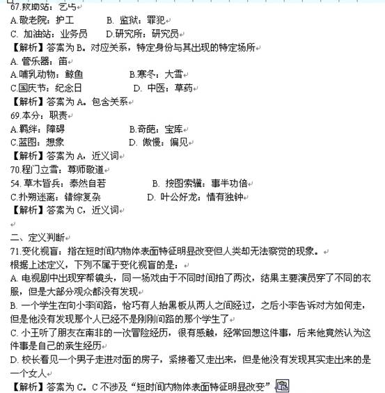
全部考试
公务员考试省级导航
国家
A
安徽
B
北京
C
重庆
F
福建
G
广东
广西
甘肃
贵州
H
河南
河北
湖南
湖北
黑龙江
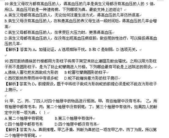
海南
J
江苏
江西
吉林
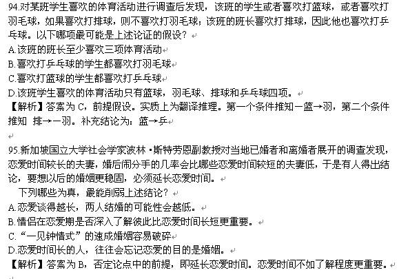
L
辽宁
N
内蒙古
宁夏
Q
青海
S
山东
山西
陕西
四川
上海
T
天津
X
新疆
西藏
Y
云南
Z
浙江
更详细省市县级导航
公务员考试1000套word版真题打包下载
公务员考试行测电子教材
行测考试大纲必考点、题库高频试题汇总-压中真题已成为一种习惯
系列重要讲话
“十四五”规划
2017年政府工作报告
2017年中央一号文件
十八大报告
中国特色社会主义理论
马克思主义哲学
马克思主义政治经济学
毛泽东思想
宪法
刑法
民法
行政法
诉讼法
合同法
婚姻法
继承法
物权法
人文常识
科技常识
常识判断
定义判断
类比推理
历史常识
逻辑判断
片段阅读
数学运算
图形推理
病句判断
选词填空
主旨概括
资料分析
时事政治
当前位置:
91考试网
->
考试资讯
->
公务员考试
->
公务员
->
公务员考试历年真题
->
行测历年真题
2013年浙江省行测真题及解答(B卷)
2016-12-05 10:53:16 来源:91考试网 作者:www.91exam.org 【
大
中
小
】
微信搜索关注"91考试网"公众号,领30元,获取公务员、事业编、教师等考试资料40G!
2013年浙江省行测真题及解答(B卷)
[
事业单位考试真题
]
[
行测真题
]
[
申论真题
]
微信
QQ空间
新浪微博
腾讯微博
QQ好友
天涯社区
打印
复制网址
分享到:
Tags:
【
大
中
小
】【
打印
】
【
繁体
】 【
关闭
】 【
返回顶部
】
下一篇
:
2013年浙江行测真题及解答
相关栏目
行测历年真题
申论历年真题
公务员面试真题
网站客服QQ: 960335752 - 14613519 - 791315772